有疫情地区不能返京吗/有疫情的地区可以出行吗

返京需要隔离吗

〖壹〗 、返京是否需要隔离需分情况判断 ,中高风险地区人员或密接 、次密接人员需隔离 ,其他低风险地区人员一般无需隔离,但需遵守相关防疫要求。具体如下:中高风险地区人员:根据相关防疫政策,严控中高风险地区人员进京 。

有疫情地区不能返京吗/有疫情的地区可以出行吗-第1张图片

〖贰〗、包头进京是否需要隔离需以社区规定为准 ,但需满足核酸检测及健康码要求,且部分情况会严格限制进京 。具体如下:进返京基本要求:人员进返京须持48小时内核酸检测阴性证明和“北京健康宝”绿码。14日内有1例以上(含1例)本土新冠病毒感染者所在县(市、区 、旗)旅居史人员严格限制进返京。

〖叁〗、民航、铁路工作人员:机组及铁路班组人员因岗位刚性需求频繁往返异地,返京后集中居住即可 ,无需居家隔离 。中央单位往返高发地区人员:在京中央单位往返疫情高发地区的工作人员,返京后需按规定集中隔离办公和居住,以兼顾单位管理与家庭安全。

现在去北京需要什么手续和要求

需要办理车辆进京证:如果你是开车来北京的 ,在进入北京市前需要办理车辆进京证。这是为了控制进京车辆数量,缓解城市交通压力 。身份证要求:必须携带身份证:无论你来北京的目的是什么,都必须携带好个人身份证。近来北京市对身份证的查验较为严格 ,以确保城市的安全和秩序。综上所述,能否直接进入北京以及是否需要办理手续,主要取决于你来北京的目的和方式 。

026年去北京的条件根据出行目的和方式有所不同 ,具体如下:普通出行(非自驾)中国公民仅需携带身份证即可通过高铁或飞机进京 ,无需额外手续;外籍人士和港澳台同胞需携带护照 、签证或通行证。此条件适用于短期旅游、商务等非长期居留场景,且无特殊健康或活动限制要求。

去北京需要办理的手续主要包括身份证和签证 。身份证 对于中国的公民来说,前往北京旅游或居住 ,最基础的手续就是携带身份证。身份证是证明个人身份的重要证件,在入住酒店、乘坐公共交通工具 、游览景点以及办理其他公共服务时,通常需要出示身份证。

对于去北京旅游的普通游客而言 ,并不需要办理临时进京证 。只要持有有效身份证件即可自由出入北京市区内进行旅游活动 。然而,如果你计划在北京停留超过24小时并入住饭店或租房,则需要按规定进行居住登记 ,并可能被要求申请临时居民身份卡(也就是常说的居住证)。

开私家车去北京需办理进京通行证,并满足车辆合规性及限行政策要求,具体手续如下:进京通行证办理办理条件外省、区、市号牌机动车进入北京市行政区内道路行驶需办理。

去北京需要的手续和要求主要包括以下几点:基础证件:身份证:是出行必备的证件 ,无论是乘坐高铁 、飞机还是入住酒店,都需要用到 。如果是长期停留,还需要办理居住证或暂住证。

严格限制进京会被劝返吗?

〖壹〗、严格限制进京的人员会被劝返。具体说明如下:严格限制进京的人员范围及措施 14日内有1例及以上(含1例)本土新冠病毒感染者所在县(市、区 、旗)旅居史人员:严格限制进京 ,会被劝返 。这是为了防止疫情从有病例的地区扩散至北京 ,降低疫情输入风险。

〖贰〗 、无进京证劝返规定未办理或进京通行证过期的车辆进入禁行区域,执法部门将依法劝返,并可能处以罚款及记分处罚。此规定旨在规范外埠车辆进京管理 ,维护首都交通秩序 。

〖叁〗、会被阻拦。通过查询相关的资料显示,进返京需严格遵守防疫规定,为了防止大规模的增加病例所以就实行了限制购票和劝返措施 ,当多出人员的时候是会被机场的员工全返的,登机登车前需要出示48小时内核酸检测阴性证明和“北京健康宝 ”绿码。严格限制进京不是不准进京 。

〖肆〗、北京严查进京车排放:超标或不符合环保规定将劝返 具体内容:记者从市环保局获悉,今年本市环保部门将组织环保执法人员在我市25个进京路口对进京车辆实施24小时环保前置检查 ,加大对进京车辆的监督管理力度。

〖伍〗 、不可以。进京旅客列车不再办理到京补票延长业务,对不符合进京条件的旅客,一律劝返 。对于不听劝阻的交由公安部门处置 。针对个别旅客“买短坐长 ” ,到站后也是无法通过验票闸机验票出站。告诫大家,非必要不出京,非必要不返京 ,否则 ,给自己带来麻烦的同时,也给社会增添了风险。

相关推荐

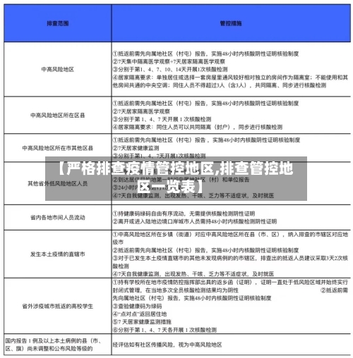
  • 【严格排查疫情管控地区,排查管控地区一览表】

    【严格排查疫情管控地区,排查管控地区一览表】

    疫情排查和管控要求〖壹〗、月27日安康发布的关于疫情防控重点人员排查管控紧急提醒内容如下:分类落实健康管理从西安市中高风险区及所在街道、有确诊病例发生地及所在街道来安返安人员:未满14天的,一律补足14天集中隔离管控措施。从西安市其他地区来安返安未满14天人员:严格执行14天健康监测措施,每2天开展1次核酸检测,直至14天健康监测期满。〖贰〗、同时强化督导...

  • 【黑河地区疫情形势,黑河地区疫情报告】

    【黑河地区疫情形势,黑河地区疫情报告】

    黑河再有一地升为高风险,当地的疫情情况有多严重?根据官方发布,2021年11月9号黑河市疫情防控指挥部决定,今天15时起,将黑河市爱辉区热电社区阳光家园小区调整为高风险地区。截至近来,黑河市共有高风险地区3个。存在多条传播链。此轮黑河疫情严峻复杂。近来基因测序结果显示,此轮疫情存在多条传播链,且与国内已有输入和本土病例的病毒序列均不同源,近来黑河疫情仍处于...

  • 【国外疫情严重地区照片,国外疫情严重吗2021】

    【国外疫情严重地区照片,国外疫情严重吗2021】

    【欣赏】抗击疫情好照片品精选(八)本期抗击疫情精选照片展现了社会各界在疫情防控期间积极向上的精神风貌,以及复工复产阶段劳动者们拼搏奋斗的场景,传递出坚韧、希望与正能量的主题。《我的成绩我骄傲》画面中孩子手持成绩单,脸上洋溢着自豪的笑容,背景可能是家庭环境。上海复旦大学附属中山医院支援湖北医疗队队员刘凯在护送患者做CT的途中,停下推床与患者一同欣赏了五分钟的...

  • 【鞍山疫情在什么地区,鞍山是疫情】

    【鞍山疫情在什么地区,鞍山是疫情】

    全国疫情什么情况?〖壹〗、近期全国疫情态势总体平稳向好:全国疫情日趋平稳,总体向好态势持续巩固。近来监测未发现病毒变异株传播力、免疫逃逸能力和致病力明显增强的情况。重点人群与区域防控:各地中小学开学、农村春耕开始,需继续做好老年人等重点人群健康服务,加强农村地区物资保障,坚持城乡社区乡镇网格化管理,确保风险人员及时发现、救治和转诊。〖贰〗、结合此前2025...

  • 北京疫情各地区最新情况(北京 疫情分布)

    北京疫情各地区最新情况(北京 疫情分布)

    北京市地区最新疫情超过200人确诊〖壹〗、截至6月19日24时,北京市累计报告本地确诊病例625例,其中自6月11日新发地聚集性疫情发生以来累计报告本地病例205例,未超过200人确诊的单一时间节点数据,但需关注疫情动态变化。〖贰〗、东城区采取严格的管控措施,其中包括前门街道草场10条西侧和草场横胡同1号以及草场10条东侧。这些地区的居民非必要不外出,如果...

  • 有疫情地区不能返京吗/有疫情的地区可以出行吗

    有疫情地区不能返京吗/有疫情的地区可以出行吗

    返京需要隔离吗〖壹〗、返京是否需要隔离需分情况判断,中高风险地区人员或密接、次密接人员需隔离,其他低风险地区人员一般无需隔离,但需遵守相关防疫要求。具体如下:中高风险地区人员:根据相关防疫政策,严控中高风险地区人员进京。〖贰〗、包头进京是否需要隔离需以社区规定为准...

  • 【辽宁地区疫情在哪查,辽宁附近疫情查询小程序】

    【辽宁地区疫情在哪查,辽宁附近疫情查询小程序】

    本溪疫情风险等级查询流程在微信中搜索并进入“国家政务服务平台”小程序,可以开始查询疫情风险等级。首先,在小程序首页找到“各地疫情风险等级查询”的入口并点击进入。登录后,系统会提示你选取所在的地区。点击“地区”选项,进入地区选取页面。在这个页面,选取“辽宁省”并继续选取“本溪市”。这里会展示本溪市下辖的各个区域。高风险地区:流入地对有高风险地区7天旅居史的人...

  • 哪些地区来支援苏州疫情(哪些地区来支援苏州疫情防控)

    哪些地区来支援苏州疫情(哪些地区来支援苏州疫情防控)

    苏州防疫重点管控地区名单〖壹〗、姑苏区防范区范围为姑苏区全域,自3月15日起实施相关措施,具体措施如下:强化社会面管控,严格限制人员聚集规模防范区通过多维度措施减少人员聚集风险,核心原则为“非必要不聚集”。〖贰〗、社区与集宿区管控全体居民停止非必要流动,外来人员和车辆非必须不得进入居民小区。小区门岗需严格查验出入人员身份,集宿区参照居民小区管理标准执行。...

  • 【百色严重疫情地区是哪里,百色疫情病例】

    【百色严重疫情地区是哪里,百色疫情病例】

    2022年广西百色疫情什么时候开始的?什么时候结束?附最新消息!〖壹〗、022年广西百色疫情于2月4日正式发现首例病例,但溯源推测可能自1月27日已开始传播,预计结束时间为2月下旬,具体以官方通知为准。以下是详细信息:疫情起始时间官方确认时间:2022年2月4日下午,德保县在对返乡人员核酸检测中发现1例新冠肺炎阳性感染者。〖贰〗、022年广西百色预计于2月...

  • 多地区疫情反复发生/多地区疫情反复发生怎么回事

    多地区疫情反复发生/多地区疫情反复发生怎么回事

    疫情反复无常,如何躺赢?〖壹〗、“躺赢”在疫情反复无常的情况下并不现实,但可以通过调整心态、积极应对来减少疫情对生活的影响,保持相对稳定和健康的生活状态。具体建议如下:远离不良信息从正规渠道、官方网站获取疫情相关信息,掌握必要的防疫知识即可。避免接触带有强烈情绪色彩的信息,防止信息过载造成心理冲击。〖贰〗、总结清美校考政策调整是疫情下的被动选取,虽引发争议...

返回顶部