瑞丽这一地升为高风险地区!边境防控究竟难在哪?
瑞丽市姐告国门社区被调整为高风险地区 ,其边境防控的难点主要体现在地理环境、跨境交流 、周边疫情形势等方面。具体如下:地理环境复杂,边境线长:瑞丽位于我国西南边陲,边境线长达168公里 。漫长的边境线意味着防控范围广、难度大 ,需要投入大量的人力、物力进行巡逻 、监控和防范,任何一个环节的疏忽都可能导致疫情的输入。

边境情况复杂,防控难度大 瑞丽的边境情况极为复杂 ,国界线没有天然屏障,加之边境地区人口密集,68%的人口都抵边居住 ,这为疫情防控带来了极大的困难。此外,瑞丽与缅甸之间存在着大量的村寨和人员往来,使得边境防控工作更加复杂 。
存在大量便道、小路等非正规通道。这种地理特征使得人员和货物的非法流动难以完全管控,为境外疫情输入提供了潜在途径。例如 ,此次疫情中首例确诊病例为缅甸籍人员,其通过边境进入瑞丽后引发本地传播,凸显了地理位置对疫情防控的直接影响 。
边境线防控难度:瑞丽市与缅甸接壤 ,边境线长且地形复杂,以丛林为主,缺乏天然屏障 ,防控难度较大。此外,瑞丽是中国西南最大的内陆口岸,翡翠玉石交易频繁 ,巨大的经济利益诱惑使得偷渡现象屡禁不止。缅甸疫情与偷渡影响:缅甸疫情形势严峻,偷渡现象加剧了瑞丽市的疫情防控压力 。
对旅游影响的理性看待:瑞丽疫情主要集中于边境区域,云南省其他地区旅游活动未受直接影响。游客可通过关注官方疫情通报和旅游部门提示 ,合理规划行程,避免前往高风险地区。旅游业的恢复需以疫情防控为前提,短期波动不影响长期发展潜力。
2025年猪瘟哪个省厉害
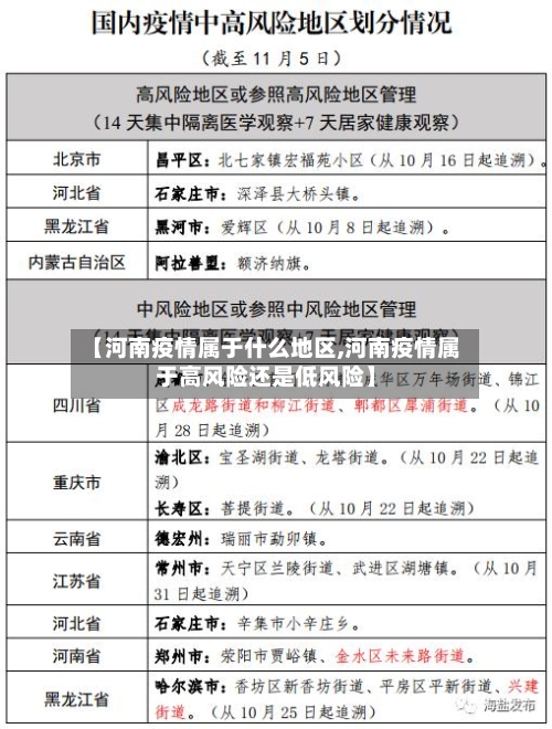
024年8月北方地区河南、山东 、河北猪瘟疫情较为突出 根据最新监测数据,当前北方地区猪瘟疫情呈现扩散态势 ,河南、山东、河北三省情况加重,其中河南和山东的样本检出率及病源扩散速度环比上周明显上升,河北次之 。此现象可能与高温高湿气候 、跨区域流通管理等因素有关。
疫情现状 台湾地区情况:2025年10月中旬 ,台湾省台中市梧栖区一畜牧场爆发非洲猪瘟疫情,累计猪只异常死亡117头,预防性扑杀195头 ,全省启动5天猪只禁运禁宰及全面禁止厨余养猪措施;南投县虽未传出疫情,但已对80处养猪场加强追踪监控,排查关联场后无病毒阳性反应。
025年12月 ,全球多个国家和地区报告了非洲猪瘟疫情,主要集中在中国甘肃省、欧洲的多个国家以及非洲的南非 。具体情况如下: 国内疫情甘肃省兰州市永登县的一个养殖场发生了疫情,该场共存栏生猪9927头 ,其中发病280头,死亡92头。这是本月国内公开报道的唯一一起疫情。
新疆地区非洲猪瘟疫情发生情况如下: 乌鲁木齐市米东区疫情2025年4月3日确诊,米东区某养殖合作社存栏生猪200头,发病15头 ,死亡15头 。这是新疆最新通报的疫情案例。
026年非洲猪瘟疫情存在局部扩散风险,但全国性大规模爆发的可能性较低。

浙江温州、河南信阳,为何成了疫情重灾区?
其实这跟当地是有一定关系的,比如说温州商人 、信阳外地打工者 。浙江温州为什么成为疫情重发区 从地理位置来看的话 ,温州在浙江省的东部,距离福建比较近。从温州到武汉距离很远,将近1000公里的距离 ,按道理来说是不可能跟疫情有关的。然而事实并非如此,温州的疫情在全国都算是比较严重的地方 。
综合因素叠加效应交通、教育、劳务三重叠加南阳 、信阳的枢纽地位、高校联系及劳务输出,形成了“人员密集流动—高频接触—跨区域传播”的闭环。例如 ,武汉务工人员返乡后可能通过交通枢纽扩散至周边县域,而高校学生放假返乡则进一步扩大传播范围。
判定标准:以累计确诊病例数为核心指标,通常将累计确诊超过100例的城市或地区划定为重点疫区。实例:湖北全省因疫情早期集中爆发 ,所有城市均被列为重点疫区 。
这也给国家的防疫工作造成了很大的麻烦。不仅武汉是重灾区,还有很多的城市刚开始的时候每天确诊上涨的人数真的是让人害怕,严重的死亡病例也有很多。造成除武汉地区疫情还很严重的城市有河南周口,信阳 ,驻马店等等,原因也有很多 。一:刚开始的时候有大量武汉人员返乡。
温州不是鄂外疫情最严重的地区,而是最安全的地区!
疫情得到有效控制,成为安全地区:通过严格排查、及时确诊 、公开信息、严厉管控等措施 ,温州的疫情得到了有效控制。近来温州无一人死亡,且通过管控措施减少了病毒传播风险,使得温州成为近来以至于未来全国最安全的城市之一 。
截至2月5日24时 ,温州市累计确诊新冠肺炎病例396例,成为湖北省之外确诊病例比较多的地级市,被称为鄂外“孤悬的疫情重灾区 ”。温州作为一座流动的城市 ,面临春节期间18万在武汉经商的温州人返乡的巨大压力。然而,温州也是一座坚韧的城市,在疫情中展现出强大的应对能力 。
武汉 ,牵着很多人的心,不过在外省,也有一座城市,牵动着不少人的心 ,甚至有人把它称为第二武汉都不为过,这座城市就是浙江的温州。
都掌握的明明白白这就是让全国人民都为之震惊的好市长,另外浙江省温州市派出大量医疗队进驻武汉帮助兄弟省市 ,而温州市也是疫情的重灾区之一,如此有情有义让人称赞。其次,浙江省人民的互帮互助 。
浙江温州为什么成为疫情重发区 从地理位置来看的话 ,温州在浙江省的东部,距离福建比较近。从温州到武汉距离很远,将近1000公里的距离 ,按道理来说是不可能跟疫情有关的。然而事实并非如此,温州的疫情在全国都算是比较严重的地方。
新冠哪个城市最严重
北京新冠疫情连续4周病例数位列全国城市榜首,这一数据带来了多方面的警示 ,具体如下:疫情仍未完全遏制,需强化防控意识尽管全国多地疫情已呈现逐渐受控趋势,但北京的持续高病例数表明,新冠病毒仍未被彻底遏制 。
不同阶段新冠疫情影响最严重的城市不同 ,近来没有权威信息表明哪个城市处于疫情最严重状态。 疫情初期(2019年12月-2020年初) 中国新冠疫情最早在武汉被发现并大规模暴发,该市因人口密集且正值春运期间,出现大量病例集中暴发 ,成为全球首个疫情重灾区。
英国死亡人数与感染情况死亡人数欧洲比较高:截至5月6日,英国共确诊194,990人 ,死亡29,427人,已超越意大利 ,成为欧洲因新冠死亡人数比较多的国家 。感染人数或近800万:德国波恩大学研究发现,英国真正的感染总数可能是官方数据的40倍以上,即可能高达790万。
新冠哪个城市最严重 ,这取决于不同的时间和地区。在中国:武汉:作为新冠疫情的发源地,武汉在疫情初期面临着极其严峻的形势,病例数量和死亡人数都相对较高 。但随着全国疫情防控工作的深入进行,武汉的疫情形势已经得到了极大的改善。
武汉在新型肺炎疫情初期病死率高于其他省市 ,是多重复杂因素共同作用的结果,具体如下:早期医疗资源挤兑与不堪重负疫情爆发初期,武汉医疗体系面临前所未有的冲击。大量感染者短时间内涌入医院 ,导致床位、设备 、医护人员等资源极度紧张 。
现在国内新冠病毒最严重的地区是四川(成都)二,西藏(拉萨),三 ,广东(深圳)四海南(海口),五,内蒙古(赤峰)。近来为止数据显示 ,四川成都的疫情状况尤为严峻,新增病例129例,现有确诊病例为1520。
中国疫情严重的七个城市
中国疫情严重的七个城市包括武汉、上海、广州 、深圳、北京、重庆和成都 。这些城市在过去的一段时间内 ,由于各种原因,疫情形势较为严峻。武汉作为疫情最初爆发的城市,受到了广泛的关注。在初期,武汉的疫情形势异常严峻 ,但随着全国上下的共同努力和有效防控措施的实施,疫情逐渐得到了控制。
近来中国疫情较严重的有八个城市新疆乌鲁木齐、江西吉安 、黑龙江大庆、海南海口、内蒙古赤峰 、广东深圳、西藏拉萨、四川成都 。
不同阶段新冠疫情影响最严重的城市不同,近来没有权威信息表明哪个城市处于疫情最严重状态。 疫情初期(2019年12月-2020年初) 中国新冠疫情最早在武汉被发现并大规模暴发 ,该市因人口密集且正值春运期间,出现大量病例集中暴发,成为全球首个疫情重灾区。








