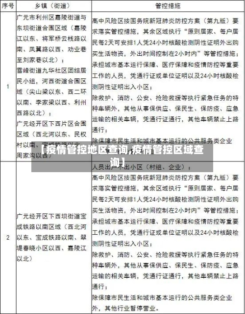
• 【疫情管控地区查询,疫情管控区域查询】

    怎么查是否疫情管控区可以通过【i深圳】APP查询是否疫情管控区,具体方法如下:打开APP并选取入口:打开【i深圳】APP,在页面上选取【疫情防控】点击进入。进入防疫重点区域模块:在疫情防控页面中,点击【防疫重点区域】选项。打开地图软件,搜...


返回顶部