-
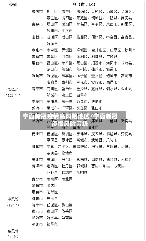
宁夏新冠疫情高风险地区/宁夏新冠疫情风险等级
中国哪些地区有疫情〖壹〗、广东地区:境外输入与本地传播并存广东是疫情最集中的区域,2025年7月佛山发生境外输入继发聚集性疫情,累计病例2659例。此前,东莞、广州、茂名等地也报告过输入性或本地病例。该地区因世界交流频繁,需持续警惕境外...
宁夏新冠疫情高风险地区2026/03/06
中国哪些地区有疫情〖壹〗、广东地区:境外输入与本地传播并存广东是疫情最集中的区域,2025年7月佛山发生境外输入继发聚集性疫情,累计病例2659例。此前,东莞、广州、茂名等地也报告过输入性或本地病例。该地区因世界交流频繁,需持续警惕境外...