-
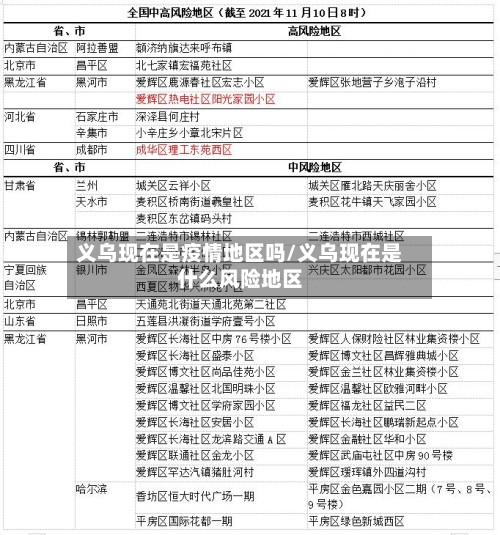
义乌现在是疫情地区吗/义乌现在是什么风险地区
浙江义乌还没开放吗〖壹〗、义乌双江湖公园已开放部分区域,但整体仍在建设中。开放情况近来,义乌双江湖公园并非全部区域都对外开放,而是开放了部分区域。其中,云黄山健康步道示范段于2024年10月率先开放,为游客提供了一个休闲健身的好去处。游客...
义乌现在是疫情地区吗2026/03/03
浙江义乌还没开放吗〖壹〗、义乌双江湖公园已开放部分区域,但整体仍在建设中。开放情况近来,义乌双江湖公园并非全部区域都对外开放,而是开放了部分区域。其中,云黄山健康步道示范段于2024年10月率先开放,为游客提供了一个休闲健身的好去处。游客...