疫情地区划定标准最新/疫情地区划定标准最新通知

出现多少人以上算是高风险地区

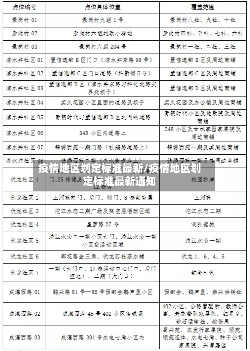
〖壹〗 、例如,如果一个区域在14天内出现了两起及以上由多人组成的聚集性疫情 ,或者新增本地确诊病例超过5例 ,就会被判定为高风险地区 。湖南 、四川等多地:以14天内出现超过10例确诊病例或发生2起及以上聚集性疫情作为高风险区判定标准 。即一个区域在14天内确诊病例数量超过10例,或者发生了两起及以上聚集性疫情,就会被认定为高风险区。

疫情地区划定标准最新/疫情地区划定标准最新通知-第1张图片

〖贰〗、成都高风险地区的划分标准为:14天内新增两起及以上的本地聚集性疫情 ,或新增5例以上本地确诊病例。

疫情地区划定标准最新/疫情地区划定标准最新通知-第2张图片

〖叁〗、高风险地区是指本行政区域内累计确诊病例超过5例,14天内有聚集性疫情发生 。病例和无症状感染者居住地,以及活动频繁且疫情传播风险较高的工作地和活动地等区域 ,划为高风险区。原则上以居住小区(村)为单位划定,根据流调研判结果可调整风险区域范围。实行封控措施,期间“足不出户 、上门服务” 。

疫情地区划定标准最新/疫情地区划定标准最新通知-第3张图片

国家疫情防控政策最新调整后,会发生这些变化

〖壹〗、入境管控方面:国家调整了入境管控措施 ,取消了航班熔断机制,使得能够通行的世界航班数量大幅增加,同时减少了入境隔离时间 ,降低了隔离成本。下面会有更多海外华人能够回国探亲,更多外商会重新启动来中国考察市场的计划。

〖贰〗、体现防控政策持续优化:坚持走小步 、不停步,主动优化完善防控政策 ,是我国疫情防控的一条重要经验 。“新十条 ”的出台是防控政策持续优化的举措 ,根据疫情形势的变化不断调整和完善防控策略,使防控工作更加符合实际情况。

〖叁〗、总结:国家卫健委发布会释放的信号表明,中国疫情防控政策正从“全面阻断传播 ”向“精准防重症”转型 ,调整方向可能围绕重点人群保护、医疗资源优化 、科学依据强化和世界沟通展开。尽管具体时间表未明确,但政策松绑的节奏或因疫情变化和疫苗接种进展而加快 。

〖肆〗、新冠疫情防控政策调整后,部分人群出现的健康或生活现象引发关注 ,需科学看待个体差异与整体情况,避免过度解读。健康感知相关现象 疲劳与精力下降:部分人在感染后或长期处于防控后的适应期,可能因身体恢复、生活节奏变化出现疲劳感 ,但并非普遍现象,需排除睡眠不足 、压力等其他因素。

〖伍〗、新冠疫情防控政策优化调整后,人群出现了一些与新冠相关的后续现象 ,要科学看待这些变化,防止不实信息传播 。一些曾感染新冠的人出现咳嗽、乏力等症状,被叫做“长新冠” ,不过相关定义 、诊断标准还在医学研究中 ,不是所有人都会这样 。

最新中高风险如何定义的

中高风险是指投资理财中的风险等级,具体为中等风险到高风险之间的级别。以下是关于中高风险的具体解释:风险等级定义 在投资理财领域,银行理财产品风险通常被划分为R1到R5五个级别 ,其中R3代表中等风险,R4代表中高风险,R5代表高风险。中高风险位于这一风险等级序列的较高段 ,意味着投资者面临的风险相对较高 。

定义:在金融领域,高风险指的是具有较高不确定性和潜在损失可能性的投资项目或金融产品。特征:亏损概率大,面临的市场波动较大;回报潜力高 ,一旦市场走势符合预期,可能获得远超平均水平的收益;投资门槛高,对投资者的风险承受能力和资金实力有较高要求。

在金融领域 ,高风险通常指的是那些可能带来高回报但同时也伴随着巨大亏损可能性的投资,如高风险股票或加密货币交易 。健康和安全风险:在高风险行业中工作,如建筑工地 、深海潜水或高空作业 ,工作人员面临严重的身体伤害甚至生命危险。

相关推荐

  • 【合肥属于疫情防控地区吗,合肥是疫情风险地区吗】

    【合肥属于疫情防控地区吗,合肥是疫情风险地区吗】

    合肥高新区设立疫情防控封控区、管控区和防范区!合肥高新区设立了疫情防控封控区、管控区和防范区,具体范围及管控措施如下:封控区范围长宁中心幸福金色年华小区南大门两侧门面房区域,徽商银行创新大道支行所在楼栋(含高新区政务服务中心)。蜀麓中心旭辉湖山源著小区东大门两侧门面房区域。管控措施:实行“封闭隔离、足不出户、服务上门”硬隔离封控措施,安排工作人员24小时...

  • 【南宁市疫情管控地区查询,南宁市最新疫情防控措施要求】

    【南宁市疫情管控地区查询,南宁市最新疫情防控措施要求】

    南宁市疫情防控指挥部电话广西南宁市疫情防控询问电话如下:南宁市疾病预防控制中心:0771-2430765679678。横州市:0771-7082012。宾阳县:0771-8236289。上林县:0771-5220255214681。马山县:0771-6826771。隆安县:0771-6508087。兴宁区:0771-3370900。江南区:0771-480...

  • 张家口地区疫情(张家口疫情分布图)

    张家口地区疫情(张家口疫情分布图)

    张家口2例确诊病例活动轨迹如何?根据河北省卫健委公布的新冠肺炎疫情,6月20日,张家口新增2例确诊病例,累计新冠肺炎确诊病例43例。现将第443例确诊病例活动轨迹公布如下:第四十二例,男,50岁,常住沽源县。5月30日至6月5日居家务农。根据河北省卫健委公布的新冠肺炎疫情,6月20日,张家口新增2例确诊病例,累计新冠肺炎确诊病例43例,两个确诊病例是夫妻关...

  • 【福建各地区疫情风险等级,福建地区疫情分布图】

    【福建各地区疫情风险等级,福建地区疫情分布图】

    厦门疫情风险等级查询入口〖壹〗、厦门疫情风险等级查询入口近来有两个渠道,分别是“国务院客户端”小程序和“国家政务服务平台”小程序。这两个小程序可以帮助用户快速了解厦门市的疫情状况。首先,您可以通过微信搜索“国务院客户端”小程序,也可以直接识别小程序下方的二维码进入。〖贰〗、为了查询厦门地区的疫情风险等级,您可以按照以下步骤操作。首先,在微信中搜索“国家政务...

  • 【顺义是疫情管控地区吗,顺义区疫情哪里封了】

    【顺义是疫情管控地区吗,顺义区疫情哪里封了】

    北京顺义,一级防控!月28日北京市顺义区已迅速实施一级防控措施,具体措施及进展如下:顺义区一级防控核心措施社区(村)封闭管理各镇街道社区(村)卡口缩减至1-2个,严格执行查证、验码、测温、登记“四件套”,减少外部输入风险,防止社区传播。行业防控升级各部门提升各行业防控等级,加大监督检查力度,确保防控措施落实落细。北京市顺义区发现新冠肺炎确诊病例和无症状感染...

  • 【各省没有疫情的地区,没有疫情的几个省】

    【各省没有疫情的地区,没有疫情的几个省】

    中国哪个省没有疫情中国唯一没有疫情的地方如果从省份来看,中国各省份都有或有过疫情,不过西藏到近来为止的累计病例也只有1例,是累计报告病例最少的省份,西藏被称为“一片净土”。在中国,若从省级行政单位来看,近来西藏自治区报告的累计新冠病例数量最少,仅有1例。因此,西藏常被形容为“一片净土”。有观点认为,西藏高海拔的气候条件不利于病毒传播,还有人认为那里的空气稀...

  • 江苏疫情苏州地区分布/江苏省苏州疫情通报

    江苏疫情苏州地区分布/江苏省苏州疫情通报

    2022年苏州封城了吗?现在能去吗?附疫情最消息!022年苏州未封城,现在能去,但需根据疫情形势和防控要求做好准备。以下是关于苏州疫情的详细信息:2022年苏州封城情况苏州未整体封城:尽管苏州发生了本土疫情,但并未达到需要封城管控的程度。不过,苏州部分区域被划分为封控区、管控区和风险防范区,这些区域实行封闭管理,小区人员只进不出。苏州不会封城,原因及具体管...

  • 【苏州疫情哪里是黄码地区,苏州苏康码黄码】

    【苏州疫情哪里是黄码地区,苏州苏康码黄码】

    2022年姑苏区疫情防控政策最新要求(更新中)〖壹〗、不具备居家健康监测条件的,实行集中隔离,费用自理。近14天内有国内疫情中高风险地区或本土阳性感染者报告地区所在省(自治区、直辖市)旅居史的人员在抵达姑苏区前或抵达姑苏区后1两小时内向所在街道(社区)和单位(或所住酒店、宾馆)报告,积极配合做好信息登记、核酸检测、健康管理等疫情防控措施。〖贰〗、抵宁后尽快...

  • 【河北地区今年有疫情吗,河北现在有几例疫情】

    【河北地区今年有疫情吗,河北现在有几例疫情】

    环京紧急冰封:河北藁城疫情中心区两万村民火速异地隔离河北藁城疫情核心区增村镇12个村超2万村民被紧急转移实施异地隔离,主要因当地对传统封村隔离信心不足,推测环境多处阳性使封村措施有效性面临挑战,异地隔离是更安全妥帖的做法。事件背景1月2日藁城第一例新冠患者确诊后,4日开始增村村口封闭,村民多数“插上门自己隔离”。高风险地区前往北京,需要集中隔离14天,中风...

  • 河南哪些市无疫情地区呢/河南那些地方是疫区

    河南哪些市无疫情地区呢/河南那些地方是疫区

    13号河南省信阳市有疫情吗没有。2020年3月13日0-24时,信阳市(含固始县)无新增新型冠状病毒肺炎确诊病例。信阳市,古称义阳、申州、光州、申城,为河南省地级市,被誉为茶都,位于河南省最南部,东连安徽,西、南接湖北,为三省通衢,是江淮河汉间的战略要地,鄂豫皖区域性中心城市。据信阳市疫情防控通报显示截至2022年11月13日,信阳共发现3例确诊病例,...

返回顶部