疫情中风险地区怎么界定(疫情中风险怎么判别)

疫情风险等级划分5个等级的标准是什么

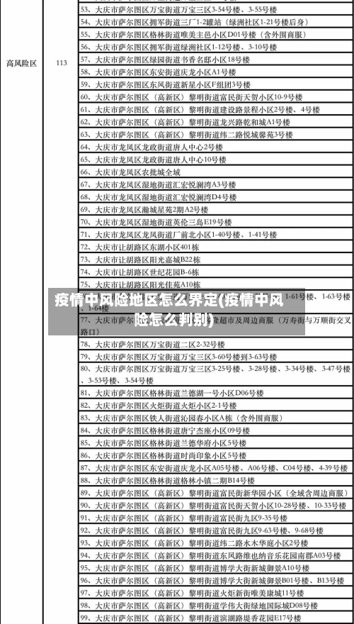
高风险地区的定义:这类地区通常是指在一定时间内(通常是14天)累积新冠病例数超过50例,并且这段时间内发生过聚集性疫情 。 中风险区域的特征:14天内出现过新增新冠确诊病例 ,但累计确诊病例数未超过50例;或者累计确诊病例超过50例,但在14天内没有发生聚集性疫情。

疫情中风险地区怎么界定(疫情中风险怎么判别)-第1张图片

法律分析:高风险地区:一般是指累计新冠病例超过了50例,同时〖Fourteen〗、天内是有聚集性疫情发生。中风险区域:14天以内有新增新冠确诊病例 ,合计新冠肺炎确诊病例未超过50病例;共合计确诊的病例超过50例,14天之内未未发生聚集性疫情 。

疫情中风险地区怎么界定(疫情中风险怎么判别)-第2张图片

疫情等级划分的4个等级判定通常基于疫情传播风险 、病例数量、防控需求及区域影响等综合因素,具体标准可能因地区或政策调整而略有差异。以下是通用判定逻辑的详细说明:四个等级的通用划分标准低风险地区 判定条件:无确诊病例 ,或连续14天内无新增本土确诊病例。

疫情中风险地区怎么界定(疫情中风险怎么判别)-第3张图片

中高风险地区怎么划分的

划分基本单位:一般以县区、街道 、乡镇、社区等为基本单位进行分区分级 。通过这种相对集中的区域划分,能够更精准地掌握当地疫情的实际情况,包括感染人数、传播范围等关键信息 ,为后续的风险等级判定提供基础数据。划分考虑因素:综合考虑发病时间和疫情情况等因素。

高风险地区:需同时满足以下两个条件:条件一:累计确诊病例超过50例 。条件二:14天以内有聚集性疫情发生 。聚集性疫情指14天内在小范围(如家庭 、学校、社区等)发现2例及以上病例。

风险地区划分的有:一是地域 ,以街道、乡镇为基本单位。二是时间,最长潜伏期14天为一个单位 。三是疫情,有多少病例 ,有没有发生聚集性疫情。具体标准是一个街道在14天内有没有新冠肺炎确诊病例,有多少,来划分。具体划分标准还要根据疫情的情况和变化 ,进行调整 。

病例和无症状感染者居住地,以及活动频繁且疫情传播风险较高的工作地和活动地等区域,划为高风险区。原则上以居住小区(村)为单位划定 ,根据流调研判结果可调整风险区域范围。实行封控措施,期间“足不出户 、上门服务 ” 。

中高风险地区通常所指范围中高风险地区一般是指城市中疫情爆发的某个区,或者是市下辖的县或县级市 ,是根据确诊或疑似患者的数量建立的隔离区域。中高风险地区的认定标准 地域:以街道 、乡镇为基本单位。时间:以最长潜伏期14天为一个评估单位 。疫情情况:根据病例数量及是否发生聚集性疫情划分风险等级。

高风险中风险低风险划分标准一览

〖壹〗、高风险地区界定:累计病例数超过50例,且14天内有聚集性疫情发生。中风险地区标准:14天内新增确诊病例,累计不超过50例 ,或累计超过50例但14天内无聚集性疫情 。低风险地区特征:无确诊病例或连续14天无新增病例 。

〖贰〗、低风险(Low Risk):这类风险的发生概率低 ,对个人 、财产或环境的影响较小。可能仅造成微小的损失或影响。通常不需要特殊的风险管理措施,但应保持必要的警惕 。 较低风险(Moderate Risk):风险的发生概率较低,但可能对个人、财产或环境造成一定程度的损失或影响。

〖叁〗、法律分析:低风险:无确诊病例或连续14天无新增确诊病例;中风险:14天内有新增确诊病例 ,累计确诊病例不超过50例,或累计确诊病例超过50例,14天内未发生聚集性疫情;高风险:累计病例超过50例 ,14天内有聚集性疫情发生。

〖肆〗 、中低高风险区划分标准:高风险区 病例和无症状感染者居住地,以及活动频繁且疫情传播风险较高的工作地和活动地等区域,划为高风险区 。原则上以居住小区(村)为单位划定 ,根据流调研判结果可调整风险区域范围。

低风险和中风险地区怎么区分

低风险和中风险地区主要通过官方发布的疫情风险等级划分来区分,可通过支付宝国务院客户端查询具体中风险地区,未列出地区即为低风险地区。具体如下:区分依据:低风险和中风险地区的划分主要依据疫情的传播风险、病例数量、聚集性疫情发生情况等因素 ,由国家卫生健康部门或相关机构根据疫情形势动态评估和调整 。

高风险 、中风险、低风险地区的划分标准及防控策略 高风险地区界定:累计病例数超过50例,且14天内有聚集性疫情发生。中风险地区标准:14天内新增确诊病例,累计不超过50例 ,或累计超过50例但14天内无聚集性疫情。低风险地区特征:无确诊病例或连续14天无新增病例 。

中风险区:中风险区是指存在一定风险和不确定性的地区。这些地区可能存在一些安全隐患或经济环境相对不稳定 ,但整体风险水平相对较低。在中风险区旅行或居住时,需要保持警惕并遵循当地的安全建议 。 低风险区:低风险区是指相对安全和稳定的地区 。

相关推荐

  • 【新增疫情中风险地区更新,新增疫情中风险地区更新规定】

    【新增疫情中风险地区更新,新增疫情中风险地区更新规定】

    2022年全国中高风险地区查询方式入口022年全国中高风险地区查询可通过以下两种主要方式实现:查询方式一:国务院客户端小程序——疫情风险等级查询入口获取:通过微信搜索“国务院客户端”小程序,进入后即可找到“疫情风险等级查询”功能入口。查询流程:进入小程序后,点击页面上部的查询按钮,系统将直接展示全国中高风险地区名单,信息一目了然,无需复杂操作。022年清明...

  • 港台地区疫情减缓/大陆香港疫情政策

    港台地区疫情减缓/大陆香港疫情政策

    国内疫情报告:2月1日新增境外输入病例27例,本土病例36例〖壹〗、新增确诊病例:31个省(自治区、直辖市)和新疆生产建设兵团报告新增确诊病例63例。境外输入病例:共27例,具体分布为上海18例,广东5例,北京1例,吉林1例,河南1例,广西1例,其中含2例由无症状感染者转为确诊病例(北京1例,广东1例)。本土病例:共36例,分布情况如下:浙江15例,均在杭...

  • 马连洼疫情风险地区查询/马连洼街道属于哪个镇

    马连洼疫情风险地区查询/马连洼街道属于哪个镇

    北京朝阳区疫情共100例出院9例还有15例。那76例哪里去了?月5日12:00,到达朝阳区珠江绿洲6号楼1907室工作;16:00到达远洋一方一号院工地工作;17:00到达顺义区祥云赋工地工作。1月6日11:00-12:08,在万科翡翠云图工作;14:21到达平房料厂(小廊世界俱乐部旁边)工作,21:06到达朝阳区东小井沙石料厂工作;21:30-23:...

  • 汉中地区疫情分布(汉中地区疫情分布最新消息)

    汉中地区疫情分布(汉中地区疫情分布最新消息)

    汉中疫情哪几个县城固县。截止到2022年11月7日通过查询汉中疫情政策,汉中中风险地区有城固县博望街道办事处丰顺小区、烟厂家属院。城固县莲花街道办事处莲花新村。城固县三合镇龙王庙村。洋县2例、城固县1例、本土无症状感染者,城固县2例。截至2022年11月3日,根据当地防疫政策显示,汉中新增5病例在洋县2例、城固县1例、本土无症状感染者,城固县2例。【12月...

  • 怎么才能知道地区疫情/怎么知道当地疫情

    怎么才能知道地区疫情/怎么知道当地疫情

    微信查看地区疫情等级怎么做-微信查询各地风险等级方法分享〖壹〗、首先打开微信,点击右下角的“我”。然后点击“支付”。接着点击“城市服务”。然后点击底部的“国务院”进入。然后点击“国务院客户端”。然后点击“疫情风险查询”。进入后,就可以看到所在地区的风险等级,点击上面的倒三角形可以切换城市,从而查询全国各地的风险等级。〖贰〗、第一步:启动搜索功能打开微信AP...

  • 【广州黄埔最新疫情地区,广州黄埔最新疫情地区有哪些】

    【广州黄埔最新疫情地区,广州黄埔最新疫情地区有哪些】

    3月30日起黄埔区解除封控管控防范区域管控〖壹〗、022年3月30日0时起,黄埔区解除部分封控、管控、防范区域管控,具体如下:封控区:云埔街凯信东方华庭(云埔街春晖二街)AAA3栋解除封控区管理。这意味着这三栋楼的居民在解除管控后,行动自由度增加,但仍需遵循后续相关防疫要求。管控区:云埔街凯信东方华庭小区(云埔街春晖二街)解除管控区管理。〖贰〗、022年3...

  • 【沈阳地区算疫情高发区吗,沈阳地区算疫情高发区吗最新消息】

    【沈阳地区算疫情高发区吗,沈阳地区算疫情高发区吗最新消息】

    辽宁沈阳新增5地为中风险地区?是的,辽宁沈阳新增5地为中风险地区。据辽宁省沈阳市卫健委网站消息,沈阳市统筹推进新冠肺炎疫情防控和经济社会发展工作指挥部疫情防控综合组1日发布通告。新增沈阳市皇姑区昆山西路中海寰宇天下天悦园区、皇姑区昆山西路向工小区东区、皇姑区亿海阳光一期、皇姑区溪水街1号楼、铁西区北二东路沈铁兴工佳园小区为中风险地区。辽宁沈阳新增5地为中风...

  • 【静海疫情高风险地区名单,静海疫情最新进展】

    【静海疫情高风险地区名单,静海疫情最新进展】

    天津是高风险还是低风险天津蓟州区近来无中高风险地区,均为低风险地区。中高风险地区查询渠道如下:查询渠道1:国务院客户端查询流程:微信搜索“国务院客户端”小程序。-打开后在首页找到“疫情风险查询”。-点击即可查看当前所在地区最新疫情风险等级。-点击“查看全国中高风险疫情地区”还可查看全国各地中高风险等级地区名单。政策调整背景:2022年2月16日,天津...

  • 【疫情地区允许摆酒席吗,2021年疫情期间能摆酒席吗】

    【疫情地区允许摆酒席吗,2021年疫情期间能摆酒席吗】

    疫情期间办酒席罚款多少〖壹〗、疫情期间举办会所违法。聚会聚餐、聚众赌博、操办宴席等违规聚集,应当关闭歇业的公共场所不执行关闭歇业规定的,根据《治安管理处罚法》第五十条和第七十条的规定,处五日以下拘留或者五百元以下罚款,情节严重的,处十日以上十五日以下拘留,并处五百元以上三千元以下罚款。〖贰〗、在疫情期间违反规定,聚会聚餐、操办宴席的,应当对其按照相关规定处...

  • 瑞丽疫情高中风险地区(瑞丽新增3个高风险)

    瑞丽疫情高中风险地区(瑞丽新增3个高风险)

    瑞丽这一地升为高风险地区!边境防控究竟难在哪?〖壹〗、瑞丽市姐告国门社区被调整为高风险地区,其边境防控的难点主要体现在地理环境、跨境交流、周边疫情形势等方面。具体如下:地理环境复杂,边境线长:瑞丽位于我国西南边陲,边境线长达168公里。漫长的边境线意味着防控范围广、难度大,需要投入大量的人力、物力进行巡逻、监控和防范,任何一个环节的疏忽都可能导致疫情的输入...

返回顶部