天津算疫情地区么吗/天津算疫区吗?

最新!张颖谈天津本轮疫情:已发现一些风险点,溯源也有推进

天津市疾病预防控制中心副主任张颖在访谈中介绍了天津本轮奥密克戎疫情应对情况 ,包括风险点排查 、溯源进展、全员核酸检测必要性及应对奥密克戎的“早、快 、严”策略等关键信息,具体内容如下:风险点与溯源进展 已发现风险点及场所,针对高风险人群实施社区清空 ,为后续社会面清零奠定基础 。

天津算疫情地区么吗/天津算疫区吗?-第1张图片

近来病例已发生三代传染天津市疾病预防控制中心副主任张颖介绍,从病例之间的关系和传播的链条上来看,这20例的病例至少已经传播了三代 ,这起疫情虽然是才发现 ,但有可能在社区里已经持续传播了一段时间。

天津算疫情地区么吗/天津算疫区吗?-第2张图片

今天从天津坐火车回吉林市需要隔离吗?

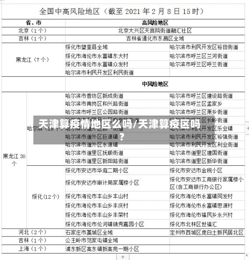
〖壹〗、不用隔离。因为天津不是疫情区,也不是中高风险地区,所以从天津坐火车回吉林市是不需要隔离的 ,但是部分地区不需要隔离,但是需要核酸检测报告 。

天津算疫情地区么吗/天津算疫区吗?-第3张图片

〖贰〗、必须得隔离,因为天津现在属于疫区 ,而且是变异病毒,为了自己和他人的健康着想,所以必须得隔离。同时还必须持有两天内的核算报告。回吉林通榆之前 ,必须先要跟你所在的社区报备,在经过你所在的社区同意后,才能够返回吉林通榆你所在的社区 。

〖叁〗 、嗯 ,虽然说你从吉林回天津了,是不需要隔离,但是呢 ,需要你的健康码还有你的这一个 ,嗯,核算检测还有你的打这个疫苗的一个记录,这样才可以 。

〖肆〗 、疫情防控。截止至2022年11月21日 ,吉林和天津直达火车属于高风险区,所以吉林到天津直达火车停了。吉林市,别称“北国江城 ” ,吉林省辖地级市,国务院批复确定的中国重要的工业城市、吉林省重要的中心城市和新型工业基地 。

〖伍〗、天津到吉林(这里通常指的是吉林市)的距离大约在1065公里左右。具体的距离会根据所选取的路线不同而有所差异。如果驾车从天津到吉林,一般会选取经过G1京哈高速 、G45大广高速、G25长深高速等道路 ,全程约为1103公里,预计需要13小时47分钟的行驶时间(不考虑交通拥堵和休息时间) 。

〖陆〗、朋友,您如果没有要紧的事 ,6月28号先别去吉林市,毕竟吉林市疫情还没有解决。

2022天津疫情区域分布(不断更新)

〖壹〗 、津南区津南区是天津本轮疫情的重点区域,涉及多个社区和场所。以下为相关区域分布图示:东丽区东丽区部分区域受疫情影响 ,具体分布如下:红桥区红桥区涉及疫情的区域分布如下:数据来源:图示信息由“津云”提供 ,反映截至2022年1月25日的疫情分布情况 。

〖贰〗、天津市三区范围具体范围可通过以下图片查看:图片内容包含天津市划定的封控区、管控区 、防范区具体边界及重点区域标注,建议放大查看细节。

〖叁〗、022年天津管控区地图(最新版)如下:地图说明:红色部分:封控区。蓝色范围:管控区 。黄色范围:防范区。具体管控区范围:津南区:辛庄镇和咸水沽镇(除封控区以外的区域)。南开区:竹华里(不含别墅区和三栋高层) 。

天津市疫情防控指挥部发布5号通告

〖壹〗、天津市疫情防控指挥部5号通告核心内容为通过多项措施最大限度减少涉疫区域人员流动,降低疫情传播扩散风险 ,具体如下:物资调配与运输管理保障生活物资供应:市防控指挥部和涉疫地区指挥部持续强化群众生活物资的调配保障工作,确保涉疫区域居民的基本生活需求得到满足 。

〖贰〗 、如果被滞留的话是不能里离开的市疫情防控指挥部发布5号通告,进一步强化我市新冠肺炎疫情风险区管控措施。

〖叁〗、总体要求 科学精准防控:为严防疫情反弹 ,天津市疫情防控指挥部重申,具有途经上海市旅居史的来津及返津人员需依法报备,并落实相应管控措施。具体分类管控措施 途经上海市旅居史的来津及返津人员:需持48小时内核酸阴性证明或出示包含核酸检测阴性信息的健康码“绿码” 。

〖肆〗、通过查询相关资料显示:天津5号线停运恢复正常了。通过查询天津当地疫情防控指挥部发布的公告显示 ,天津截止于2022年8月23日,天津属于低风险地区,自疫情防控临时关闭的车站全部恢复运营 ,所以天津地铁5号线已经恢复正常了。

天津疫情都分布在哪个区?

截至相关时间节点,天津疫情病例分布的区镇情况如下:津南区整体情况:截至1月17日24时,津南区累计报告确诊病例293例 ,是天津本轮本土疫情中病例比较多的区域 。2022年1月17日0至24时 ,新增15例本土新冠肺炎确诊病例。重点镇情况:本次疫情在津南区辛庄镇和咸水沽镇形成较为集中的社区传播。

截至11日9时,天津市西青区报告1例本土新冠肺炎确诊病例(轻型),两镇划定为管控区 ,具体信息如下:确诊病例情况 西青区在大筛中发现1例初筛阳性,经市疾控中心复核为阳性 。病例居住于西青区大寺镇北里八口村龙津园,女性 ,22岁,天津本地人。

天津部分区域疫情管控措施调整,疫情形势有所缓和但仍需保持警惕。具体调整情况如下:红桥区:自5月28日0时起:芥园街河庭花苑一期13号楼封控区调降为管控区 。河庭花苑一期1号楼 、2号楼 、12号楼管控区调降为防范区。解除河庭花苑一期(除113号楼外)小区防范区管理。

022年1月25日天津疫情区域分布情况如下:津南区津南区是天津本轮疫情的重点区域 ,涉及多个社区和场所 。以下为相关区域分布图示:东丽区东丽区部分区域受疫情影响,具体分布如下:红桥区红桥区涉及疫情的区域分布如下:数据来源:图示信息由“津云 ”提供,反映截至2022年1月25日的疫情分布情况 。

相关推荐

  • 【大连市都哪个地区有疫情,大连哪几个地方有疫情】

    【大连市都哪个地区有疫情,大连哪几个地方有疫情】

    大连10个社区列为中风险地区,分别是哪里?〖壹〗、铁西街道二台子社区太平街道柳家社区瓦房店市:元台镇前元村仙浴湾镇蓝海湾社区庄河市:新华街道小寺社区这些社区被划分为中风险地区,是基于当地的疫情形势和防控需求而做出的决定。〖贰〗、大连中风险地区包括:金普新区先进街道民馨社区、光中街道胜利东社区、站前街道联胜社区、拥政街道古城甲区社区,普兰店区丰荣街...

  • 【七宝地区疫情接种点,七宝接种疫苗预约网站】

    【七宝地区疫情接种点,七宝接种疫苗预约网站】

    七宝羹是什么,里面都有哪“七宝”七宝羹是一种在农历正月初七食用的传统汉族食物,里面的“七宝”指的是七种不同的蔬菜或食材。具体来说:广东潮汕地区的七宝:通常包括芥菜、芥蓝、韭菜、春菜、芹菜、蒜、厚瓣菜。客家地区的七宝:可能会用芹菜、蒜、葱、芫茜、韭菜,并加入鱼、肉等其他食材。在广州,农历正月初七被俗称为“众人生日”。人们会在早饭时享用由七种蔬菜(如芹菜、芥菜...

  • 【佛山地区疫情最新消息,广东佛山地区疫情】

    【佛山地区疫情最新消息,广东佛山地区疫情】

    广东新增10例确诊!今日起,佛山这些区域内所有人员居家隔离月31日0-24时,广东新增11例本土确诊病例(其中1例为无症状感染者转确诊),并非10例,且均为广州报告;佛山部分区域实行封闭管理,部分人员需居家隔离。以下是详细信息:新增确诊病例情况总体数据:5月31日0-24时,广东省新增11例本土确诊病例(其中1例为无症状感染者转确诊),新增2例本土无症状...

  • 【和田地区疫情分布图片,和田地区疫情防控最新消息】

    【和田地区疫情分布图片,和田地区疫情防控最新消息】

    可能会说谎的地图!全国疫情地理格局的重新审视〖壹〗、分级符号方法的局限:基于分级符号方法对当日所有确诊病例进行疫情分布制图(如图7),由于分级操作导致同一等级的数量差异被消除,同一等级的差异无法捕捉,这是一种地图对疫情“说谎”的情形。中国哪里发生了疫情新中国成立后,我国陆续发生的四次重大疫情及其具体情况如下:第一次:亚洲流感(1957年)时间与起源:19...

  • 曲靖市地区疫情最新情况/曲靖市地区疫情最新情况今天

    曲靖市地区疫情最新情况/曲靖市地区疫情最新情况今天

    11月18日曲靖市沾益区新增1例初筛阳性的通告_〖壹〗、曲靖市沾益区关于新增1例新冠肺炎核酸检测初筛阳性的通告轨迹情况初筛阳性2:系初筛阳性1配偶。除与阳性病例1重合轨迹,另有不同轨迹如下。11月9日-16日,每天06:40-07:10从龙华街道凤来农贸市场自驾车或步行送其子到庄家湾小学上学。17:15-17:35从龙华街道凤来农贸市场走路到庄家湾小学接其...

  • 【宣城地区疫情防控政策,宣城防疫通告】

    【宣城地区疫情防控政策,宣城防疫通告】

    安徽宣城市有疫情吗〖壹〗、没有。宣城位于安徽省东南部,与江苏、浙江两省接壤,是东南沿海沟通内地的重要通道。根据宣城市疫情防控指挥部发布公告显示,截止到9月27日,安徽宣城连续21天没有新增案例,并无疫情。疫情防疫从自我做起,严格做好个人防护。外出戴口罩、备些消毒湿巾、勤洗手,这些都是基本的要求。〖贰〗、宣城市宣州区2例。池州市东至县1例、贵池区3例。累计治...

  • 抗击疫情主要地区是哪里/抗击疫情主要地区是哪里的

    抗击疫情主要地区是哪里/抗击疫情主要地区是哪里的

    在长三角面前,武汉就是个弟弟〖壹〗、综上所述,虽然长三角在应对疫情方面展现出了更高的效率和组织能力,但我们不能因此就简单地将武汉视为“弟弟”。每个地区都有其独特的优势和挑战,在面对危机时需要充分发挥自身优势并借鉴其他地区的成功经验。同时,我们也需要认识到危机应对的复杂性和系统性,加强各方面的合作与协调以共同应对挑战。〖贰〗、美女网名“欢乐君主”,在广州本科...

  • 进和田地区最新疫情政策(进入和田地区防疫要求)

    进和田地区最新疫情政策(进入和田地区防疫要求)

    在和田是哪一年瘟疫发生过瘟疫,1912年到1917年期间,新疆曾流行过一次范围极广的传染病。这次疫病最初发生于和田、于田、洛浦三县,后来波及南疆各地,甚至乌鲁木齐、伊犁等处。和田曾在不同年份面临过多种公共卫生挑战,但并没有特定某一年被称为“瘟疫年”这样统一的说法。传染病事件情况和田地区一直重视传染病防控工作。在传染病防治方面,会有各类传染病的发生和应对情...

  • 中国地区疫情排名表(中国地区疫情排名表图片)

    中国地区疫情排名表(中国地区疫情排名表图片)

    全国疫情比较多的省截至2025年6月30日,中国艾滋病感染者数量比较多的省份是四川省,累计报告病例达147万例。疫情分布四川省内疫情分布不均,凉山彝族自治州和成都市是主要的重灾区。传播途径以性传播为主导,占比高达97%,其中异性性传播占77%,男性同性性传播占8%。南方省份:广东省疫情较为严重,传播保持高势头,10月下旬广州单日确诊病例较上月增长210%...

  • 岳阳疫情高风险地区/湖南岳阳最新疫情风险等级

    岳阳疫情高风险地区/湖南岳阳最新疫情风险等级

    湖南新增在哪里湖南将新增零陵至道县、桂阳至新田两条高速公路,具体规划如下:零陵至道县高速公路项目地理位置:位于永州市中西部,起于零陵区富家桥互通(顺接在建的永零高速),经双牌县城、道县县城,终点与厦蓉高速公路宁道段相接。路线长度:主线全长约719公里。长沙学院:2025年新增硕士点,招生规模根据国家正式下达的计划数确定,并结合各专业生源状况动态调整。例如...

返回顶部