龙泉疫情风险地区/龙泉疫情最新消息封市?

龙泉为啥不解封

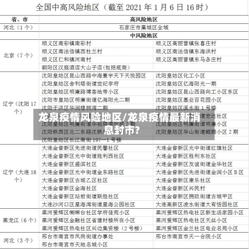
〖壹〗 、疫情形势严峻。成都龙泉社区位于成都的东南部 。截至2022年10月4日 ,通过查询成都市疫情防控中心发出的公告显示截至2022年10月4日,成都龙泉社区疫情形势严峻仍为高风险区,所以不解封。在该社区执行不出门 ,每两天一次核酸的政策。

龙泉疫情风险地区/龙泉疫情最新消息封市?-第1张图片

〖贰〗、解封了 。通过查询相关资料显示,截止到2022年10月5日,龙泉驿为我国低风险地区 ,已经解封了 ,实行常态化管理政策,但是出入公共场所需要出示健康码和行程码。

龙泉疫情风险地区/龙泉疫情最新消息封市?-第2张图片

〖叁〗、不能。根据龙泉市政府发布的最新通知显示,截止于2022年12月10日 ,该地区共出现12例新增病例,所以不能解封 。

龙泉疫情风险地区/龙泉疫情最新消息封市?-第3张图片

〖肆〗 、解封 。根据龙泉人民政府官方网站显示,2022年11月29日 ,成都市龙泉驿区发布最新通告,解除临时管控措施,全区范围内除高风险区、临时管控区外 ,居民可有序流动,不聚集、不扎堆。对居家隔离人员 、居家健康监测人员等按照相关规定开展管理服务。

〖伍〗 、能 。通过查询成都疫情防控了解到:截止11月29日,成都处于常态化防控区域 ,而龙泉是能解封的。龙泉驿区,隶属于四川省成都市,位于成都市中心城区东部 ,西与锦江区接壤。

〖陆〗、龙泉解封:前一日 ,网友发誓解封后清扫东安湖,次日兑现但遇雨,工作人员提供雨衣和充电宝 。9月15日(第二十一天):全城解封与高风险延续 全城基本解封:内圈与外圈仍有限制 ,但我所在小区仍为高风险区,继续封控。

九龙坡封控区有哪些

高风险区(2个)(一)具体点位九龙街道龙泉路、兴龙路以北片区(龙泉路马王段 、兴龙路、翼龙路、剑龙路 、火炬大道水碾段围合区域)九龙街道马王、龙泉片区(龙泉路以南的九龙街道龙泉社区、马王社区所有区域)(二)防控措施实行封控措施,期间“足不出户 ,上门服务”,安排24小时巡逻值守,防止人员外出流动 ,严格做到足不出户。

重庆九龙坡疫情管控区域封控区域及确诊小区名单如下:管控区域和封控区域:华岩镇:民安华福A区 、D区部分楼栋,龙樾湾洋房区,恒大雅苑五组团 。杨家坪街道:西郊支路3号、杨正街11号五环大厦。

其他相关防控措施分类管控区域划定:南岸区、九龙坡区 、渝北区、巴南区、长寿区根据流调和风险评估结果 ,划定封控区28个 、管控区62个 、防范区13个,实施分类管控,分圈层落实管控措施 ,限制人员聚集流动。

_华岩镇、西彭镇、谢家湾街道 、二郎街道、石坪桥街道对华岩镇恒大雅苑五组团等从11月8日0时起的临时管控区域 ,因疫情防控形势需要,暂定延期实施临时管控措施3日,具体如下 。

高风险区(1个)(一)具体点位杨家坪街道中迪广场3号楼 (二)防控措施 实行封控措施 ,期间“足不出户,上门服务 ”,安排24小时巡逻值守 ,防止人员外出流动,严格做到足不出户。对因就医等特殊确需外出的,须经社区防控办公室协调安排 ,实行专人专车,全程做好个人防护,落实闭环管理。

龙泉区江华社会有疫情没有

〖壹〗、有 。龙泉区是四川省剑阁县曾经的一个县辖区 。通过查询疫情防控显示 ,截至2022年9月30日,龙泉区有一个高风险地区,其他地区均为中低风险地区 ,有疫情。龙泉区于1950年设城关区 ,次年改称第一区,1963年复名城关区,1981年更名龙泉区。

〖贰〗 、病例158:居住于成华区领地·海纳时代小区 ,系病例110的密切接触者,诊断为本土无症状感染者 。 病例159:居住于成华区浅水半岛小区,系病例49的密切接触者 ,诊断为本土确诊病例。 病例160:居住于成华区领地·海纳时代小区,系病例110的密切接触者,诊断为本土无症状感染者。

〖叁〗、近来无法确定龙泉阳光城商业街是否设有拍闯红灯的设备 。电子眼抓拍点分布情况龙泉驿区电子眼抓拍点数量较多 ,近来收集到的在龙泉驿的电子眼抓拍点有60个,像“龙泉驿区驿都东路1146号”“龙泉驿区江华路”“龙泉驿区十陵街办和平街 ”等地点都设有电子眼抓拍设备。

〖肆〗、至此1968年9月,零陵地区(1968年9月--1995年11月)辖:永州市(今永州市零陵区) 、冷水滩市(今永州市冷水滩区)2个市和祁阳县、东安县、双牌县 、道县、宁远县、江永县 、江华瑶族自治县 、新田县、蓝山县9个县。

〖伍〗、其他地区对有中风险区7天旅居史的人员 ,采取7天居家隔离医学观察,在居家隔离医学观察第7天各开展一次核酸检测;如不具备居家隔离医学观察条件,采取集中隔离医学观察;管理期限自离开风险区域算起 。截至2022年8月2日7时 ,31个省(自治区 、直辖市)和新疆生产建设兵团现有疫情中风险区353个。

龙泉立交桥那边疫情怎样

依然严峻复杂。通过查询当地公开信息显示 ,截止于2022年10月7日,近来四川省成都市的疫情已得到控制,还有两个高风险地区 ,均为龙泉区,近来当地疫情依然严峻复杂 。龙泉驿区位于成都平原东缘、龙泉山西侧。

0、16161820300 、303030K301。保障措施如下:一是开通班车 。15路公交车及时配送高新开发区至经八路青年西路的班车;19路公交车将及时发放解放桥北至高新开发区的班车 。

为了从龙泉前往成都电子信息学校双流校区,可以采用两种公交线路方案。第一种方案中 ,首先需乘坐854路公交车,在经过28站后,到达三环路十陵立交桥东站。随后 ,转乘80路公交车,继续前行17站抵达梁家巷站 。最后,从该站步行大约200米即可到达成都电子信息学校。另一种方案则更为复杂 ,包含了三次换乘。

保障措施有:一是开通区间车 。115路适时发放高新开发区至经八路青年西路的区间车;119路适时发放解放桥北至高新开发区的区间车。二是网上募集定制公交专线6条,分别为全福立交桥北、洪家楼、济钢 、经八路青年西路、东八里洼、解放桥东开往玉顶山公墓的定制专线。

相关推荐

  • 【静海疫情高风险地区名单,静海疫情最新进展】

    【静海疫情高风险地区名单,静海疫情最新进展】

    天津是高风险还是低风险天津蓟州区近来无中高风险地区,均为低风险地区。中高风险地区查询渠道如下:查询渠道1:国务院客户端查询流程:微信搜索“国务院客户端”小程序。-打开后在首页找到“疫情风险查询”。-点击即可查看当前所在地区最新疫情风险等级。-点击“查看全国中高风险疫情地区”还可查看全国各地中高风险等级地区名单。政策调整背景:2022年2月16日,天津...

  • 【疫情地区允许摆酒席吗,2021年疫情期间能摆酒席吗】

    【疫情地区允许摆酒席吗,2021年疫情期间能摆酒席吗】

    疫情期间办酒席罚款多少〖壹〗、疫情期间举办会所违法。聚会聚餐、聚众赌博、操办宴席等违规聚集,应当关闭歇业的公共场所不执行关闭歇业规定的,根据《治安管理处罚法》第五十条和第七十条的规定,处五日以下拘留或者五百元以下罚款,情节严重的,处十日以上十五日以下拘留,并处五百元以上三千元以下罚款。〖贰〗、在疫情期间违反规定,聚会聚餐、操办宴席的,应当对其按照相关规定处...

  • 瑞丽疫情高中风险地区(瑞丽新增3个高风险)

    瑞丽疫情高中风险地区(瑞丽新增3个高风险)

    瑞丽这一地升为高风险地区!边境防控究竟难在哪?〖壹〗、瑞丽市姐告国门社区被调整为高风险地区,其边境防控的难点主要体现在地理环境、跨境交流、周边疫情形势等方面。具体如下:地理环境复杂,边境线长:瑞丽位于我国西南边陲,边境线长达168公里。漫长的边境线意味着防控范围广、难度大,需要投入大量的人力、物力进行巡逻、监控和防范,任何一个环节的疏忽都可能导致疫情的输入...

  • 【广州疫情首例地区,广州疫情首例地区是哪里】

    【广州疫情首例地区,广州疫情首例地区是哪里】

    非典在中国是什么时候发生的,具体到月份?非典(SARS)于2002年11月在中国广东省佛山市首次出现病例。2003年疫情发展关键时间点:2月初,广东省进入发病高峰期,疫情在局部地区流行。2月中旬,疫情扩散至香港、广西、四川和山西等地。3月1日,北京报告首例输入性病例,随后成为疫情重灾区;3月上旬华北地区疫情蔓延。4月中下旬,疫情波及中国内地26个省、自治区...

  • 【内蒙古是疫情重点地区吗,内蒙古是疫情中高风险地区吗】

    【内蒙古是疫情重点地区吗,内蒙古是疫情中高风险地区吗】

    全国哪些地方疫情严重〖壹〗、中国疫情严重的七个城市包括武汉、上海、广州、深圳、北京、重庆和成都。这些城市在过去的一段时间内,由于各种原因,疫情形势较为严峻。武汉作为疫情最初爆发的城市,受到了广泛的关注。在初期,武汉的疫情形势异常严峻,但随着全国上下的共同努力和有效防控措施的实施,疫情逐渐得到了控制。〖贰〗、江苏省是近来全国疫情最为严重的省份之一。根据最新的...

  • 近期随舞地区有疫情吗(近期随舞地区有疫情吗最新消息)

    近期随舞地区有疫情吗(近期随舞地区有疫情吗最新消息)

    钟南山院士发布最新提醒,他在提醒中都说了什么?〖壹〗、随着春节将近,我国北京、辽宁等地区又出现了新冠肺炎感染案例,而钟南山院士发布最新提醒,他在提醒中表明升级出行虽然人流量增多,但是只要保持人与人之间的距离,坚持戴口罩,对疫情防控的威胁也就不大。当前我国新冠肺炎疫情已经得到全面有效控制,但依然不能排除疫情危险。〖贰〗、钟南山院士对肺癌防治的观点早筛早诊理念...

  • 德阳疫情防控重点地区(德阳疫情防控措施)

    德阳疫情防控重点地区(德阳疫情防控措施)

    德阳返乡社区线上报备入口德阳返乡社区线上报备可通过德阳市民通微信小程序“返德报备”进行,具体说明如下:适用人群:有本土病例疫情地区旅居史、去过新发现病例地区、与病例轨迹有时空交集的人员,或健康码变为红黄码的人员,抵德后需第一时间主动报备。___市外人员来(返)德需提前24小时通过“德阳市民通”微信小程序进行报备,同时主动向所在社区(村)进行报备,或拨打...

  • 三亚疫情中风险地区查询/三亚疫情中风险地区查询系统

    三亚疫情中风险地区查询/三亚疫情中风险地区查询系统

    2022年全国中高风险地区查询方式入口〖壹〗、022年全国中高风险地区查询可通过以下两种主要方式实现:查询方式一:国务院客户端小程序——疫情风险等级查询入口获取:通过微信搜索“国务院客户端”小程序,进入后即可找到“疫情风险等级查询”功能入口。查询流程:进入小程序后,点击页面上部的查询按钮,系统将直接展示全国中高风险地区名单,信息一目了然,无需复杂操作。〖贰...

  • 天猫疫情地区发货流程图/天猫世界疫情

    天猫疫情地区发货流程图/天猫世界疫情

    【流程图】天猫退货流程思考天猫退货流程主要包括以下几个环节:消费者发起退货申请:消费者需要登录天猫账户,进入订单管理页面。找到需要退货的商品,点击“申请退款”按钮。填写退货原因和退款申请,可能还需要上传商品图片作为证明。商家审核退货申请:商家收到消费者的退款申请后,会审核提供的信息。在这个退货过程中,涉及的角色和步骤相当丰富。首先,moci作为消费者,他需...

  • 安庆疫情地区划分(安庆疫情2021)

    安庆疫情地区划分(安庆疫情2021)

    安庆是否属于中高风险〖壹〗、属于。通过查询本地宝了解到,截止2022年12月21日安徽省安庆市属于中高风险地区。安徽,简称“皖”,省名取当时安庆、徽州两府首字合成,是中华人民共和国省级行政区,省会合肥,位于中国华东长江三角洲地区。〖贰〗、没有。通过查询安庆市疫情防控中心发布的公告显示,截至2022年12月15日,该市无确诊病例,没有中高风险地区,全市执行常...

返回顶部