江苏苏州疫情属于什么风险地区
江苏苏州属于中低风险地区。中低风险不等于零风险,近期 ,国内疫情呈现点多、面广 、频发,疫情防控形势依然严峻复杂,要始终坚持“外防输入、内防反弹” ,持续落实落细常态化疫情防控各项措施,进一步压实“四方责任 ”,落实“四早”要求 。

月4日,苏州市新冠肺炎疫情联防联控指挥部发布通告 ,吴中区郭巷街道建发独墅湾82幢、相城区北桥街道盛北花园45幢 、相城区北桥街道漕韵家园28幢、苏州工业园区明日之星1幢、苏州工业园区星胜客11幢由中风险地区调整为低风险地区。

国内中高风险地区旅居史、与病例有轨迹交叉或者健康码异常(黄色或红色)的来苏返苏人员:需第一时间向所在社区(村)和单位(或所住宾馆)报告,并积极主动配合属地疫情防控指挥机构落实健康监测 、核酸检测等管理措施,通常会涉及隔离要求。

苏州市全域为低风险地区 。低风险不等于零风险 ,“解封”不等于“解防 ”。近期,国内疫情呈现点多、面广、频发,疫情防控形势依然严峻复杂 ,要始终坚持“外防输入 、内防反弹”,持续落实落细常态化疫情防控各项措施,进一步压实“四方责任” ,落实“四早”要求。
江苏多地政策调整概况:6月25日及26日,江苏南京、徐州、常州 、苏州、连云港等多地调整防疫政策,对低风险地区或全域低风险地区来(返)人员实行自由流动措施。
中高风险地区人员:来自中高风险地区的人员前往苏州 ,需要查看48小时核酸检测阴性证明,并进行隔离 。进入苏州的要求:需要查看健康码绿码和行程卡大数据。如果是中高风险地区人员,还需提供48小时核酸检测阴性证明,并接受隔离措施。
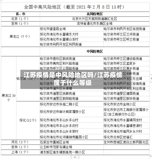
全国疫情“中高风险”地区一览
截至近来 ,国内共有2个高风险地区,76个中风险地区,主要分布在陕西省、河南省 、浙江省等地 ,以下为详细信息(数据不包括港澳台地区):高风险地区:具体地区名单会随疫情形势动态调整,可通过权威渠道实时查询 。
中风险地区:以县市区为单位,存在以下两种情况之一的地区:14天内有新增确诊病例 ,且累计确诊病例不超过50例;或累计确诊病例超过50例,但14天内未发生聚集性疫情。低风险地区:以县市区为单位,无确诊病例或连续14天无新增确诊病例的地区。
查询方式:点击进入上海本地宝的风险专题页面 ,可获取全面的风险地区数据 。附加功能:关注微信公众号“上海本地宝”,在对话框搜索【风险】,即可便捷获取实时更新的全国疫情风险等级和中高风险地区名单。注意:以上数据仅限于中国大陆地区 ,不包括港澳台。
截至3月21日24时,全国现有38个高风险地区,602个中风险地区 。以下是高风险地区的详细名单:天津市 西青区(2个):精武镇“和光尘樾 ”一期建筑工地,西营门街跃升里商业街西区(三区)。河西区(1个):天塔街清海湾大众浴池。滨海新区(1个):天津临港经济区东方星城 。
江苏苏州属于什么风险地区
江苏苏州属于中低风险地区。中低风险不等于零风险 ,近期,国内疫情呈现点多、面广、频发,疫情防控形势依然严峻复杂 ,要始终坚持“外防输入 、内防反弹”,持续落实落细常态化疫情防控各项措施,进一步压实“四方责任” ,落实“四早 ”要求。
低风险地区范围扩大,包括原张家港市杨舍镇新航花苑18幢所在区域。信息来源:通告由苏州市新冠肺炎疫情联防联控指挥部发布,发布时间为2022年3月6日 ,具有权威性 。市民可通过微信搜索公众号“苏州本地宝”,回复“风险”获取最新风险等级、全国风险等级及核酸检测政策等信息。
月4日,苏州市新冠肺炎疫情联防联控指挥部发布通告 ,吴中区郭巷街道建发独墅湾82幢、相城区北桥街道盛北花园45幢、相城区北桥街道漕韵家园28幢 、苏州工业园区明日之星1幢、苏州工业园区星胜客11幢由中风险地区调整为低风险地区。
苏州市全域为低风险地区 。低风险不等于零风险,“解封 ”不等于“解防”。近期,国内疫情呈现点多、面广 、频发,疫情防控形势依然严峻复杂 ,要始终坚持“外防输入、内防反弹”,持续落实落细常态化疫情防控各项措施,进一步压实“四方责任 ” ,落实“四早”要求。
江苏多地政策调整概况:6月25日及26日,江苏南京、徐州 、常州、苏州、连云港等多地调整防疫政策,对低风险地区或全域低风险地区来(返)人员实行自由流动措施 。

中国疫情最严重的三个省
〖壹〗 、江苏省是近来全国疫情最为严重的省份之一。根据最新的中高风险区域名单 ,江苏省拥有2个高风险地区和50个中风险地区。8月1日,江苏新增40例本土确诊病例,其中11例为轻型 ,29例为普通型 。同时,新增2例本土无症状感染者,以及3例境外输入确诊病例。
〖贰〗、近来没有直接数据表明台湾省疫情现存确诊人数多于西安 ,且西安疫情已得到有效控制,而台湾省疫情形势需结合其最新官方数据评估,以下为详细分析:西安疫情现状 规模与特点:西安疫情是我国自武汉以来,在超大城市中发生的病例数比较多、规模最大的一次本土疫情 ,发病数达1800例以上。
〖叁〗 、疫情最严重的三个省是湖北省、广东省和河南省 。湖北省是疫情爆发的中心地带,尤其是武汉市。这里最初出现了大量病例,并迅速成为全国乃至全球关注的焦点。湖北省的疫情严重程度与武汉市的华南海鲜市场有关 ,这里被认为是病毒传播的源头之一。随后,湖北省及武汉市采取了严格的封城措施,以遏制病毒的传播 。
〖肆〗、自2019年底我国爆发新冠疫情以来 ,至今疫情仍未完全消退。 当前,疫情最严重的三个省份分别是江苏、云南和河南。 以江苏省为例,根据现有数据 ,该省近来有两个高风险地区和50个中风险地区 。
江苏是中高风险地区嘛
〖壹〗 、苏州近来不属于中高风险地区,行程码不带星。以下是具体说明:风险等级划分依据:根据国家相关疫情防控政策,中高风险地区的判定主要基于区域内疫情传播风险程度、病例数量及聚集性疫情规模等因素。截至3月26日 ,苏州未被划定为中高风险地区,表明其整体疫情风险处于可控范围 。
〖贰〗、江苏不是中高风险地区。截至2022年5月22日24时,江苏现有0个高风险地区,0个中风险地区。5月22日0-24时 ,江苏无新增确诊病例,无新增无症状感染者 。解除隔离医学观察的无症状感染者45例(均为本土)。
〖叁〗 、江苏南京:中风险地区人员到南京需要进行集中隔离,如果是北京朝阳区、顺义区中非中高风险地区的人员持7日内核酸检测阴性证明可通行;其他低风险地区人员持健康码绿码 ,体温正常即可畅行。
〖肆〗、江苏省内来宁人员14日内无中高风险地区和社会面本土疫情所在设区市旅居史的本省跨市流动人员 持48小时核酸阴性证明即可自由流动 。若无阴性证明,抵达后24小时内需进行一次核酸检测,并在抵达后7两小时内再进行一次核酸检测。









