辽宁疫情地区名单(辽宁疫情地区名单公布)

全国疫情中高风险地区名单最新

〖壹〗、最新全国风险地区名单可通过本地宝——全国疫情中高风险地区名单查询器实时查询。查询平台:本地宝——全国疫情中高风险地区名单查询器查询入口:点击进入(实时更新)本地宝的全国疫情风险等级名单查询系统由小编们实时维护,风险地区有调整时会第一时间更新专题,确保用户获取的信息准确且及时 。

辽宁疫情地区名单(辽宁疫情地区名单公布)-第1张图片

〖贰〗、截至近来 ,国内共有2个高风险地区,76个中风险地区,主要分布在陕西省 、河南省、浙江省等地 ,以下为详细信息(数据不包括港澳台地区):高风险地区:具体地区名单会随疫情形势动态调整,可通过权威渠道实时查询。

辽宁疫情地区名单(辽宁疫情地区名单公布)-第2张图片

〖叁〗、查询方式一:国务院客户端小程序——疫情风险等级查询入口获取:通过微信搜索“国务院客户端”小程序,进入后即可找到“疫情风险等级查询 ”功能入口。查询流程:进入小程序后 ,点击页面上部的查询按钮,系统将直接展示全国中高风险地区名单,信息一目了然 ,无需复杂操作 。

辽宁疫情地区名单(辽宁疫情地区名单公布)-第3张图片

〖肆〗 、在微信中查看全国疫情中高风险地区名单,可通过“粤省事”小程序实现,具体操作如下:工具/原料 手机微信app方法/步骤 打开微信搜索功能打开手机中的微信app ,点击顶部“搜索”选项。进入粤省事小程序在搜索页面输入“粤省事 ” ,点击搜索结果中的“粤省事”小程序。

〖伍〗、截至3月21日24时,全国现有38个高风险地区,602个中风险地区 。以下是高风险地区的详细名单:天津市 西青区(2个):精武镇“和光尘樾”一期建筑工地 ,西营门街跃升里商业街西区(三区)。河西区(1个):天塔街清海湾大众浴池。滨海新区(1个):天津临港经济区东方星城 。

辽宁高中低风险地区名单

〖壹〗、辽宁各地区疫情风险等级名单如下:高风险区:沈阳市1个(沈阳市辽中区茨榆坨街道) 、营口市1个(鲅鱼圈区北大荒物流股份有限公司)。

〖贰〗、具体调整区域:将大连市甘井子区泉水街道A4区27号楼由中风险地区降为低风险地区。此次调整后,大连市全域无中高风险地区 。调整意义:全域低风险:标志着大连市疫情防控取得阶段性成果,为经济社会秩序全面恢复创造条件 。

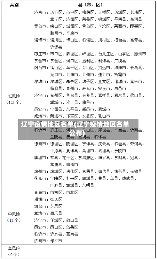
〖叁〗、低 、14中、8高。辽宁省 ,取辽河流域永远安宁之意而得其名,是中华人民共和国省级行政区,省会沈阳 ,并位于东北地区南部。而根据资料显示,截止2022年10月11日,辽宁地区有6个低风险地区、有14个中风险地区 、有8个高风险地区 ,这些地区分别是抚顺市 、铁岭市、鞍山市、朝阳市四个地区有的 。

大连疫情新增14个中风险地区具体名单一览

大连疫情中高风险地区具体名单如下:高风险地区包括庄河市新华街道小寺社区和昌盛街道张屯社区。这些地区被严格封锁,居民需居家隔离,并进行定期核酸检测。中风险地区则有31个 ,主要分布在庄河市 、甘井子区和中山区等地 。这些地区的居民也需要进行严格的防疫措施 ,如佩戴口罩、保持社交距离等。

站前街道联胜社区。凌水街道:凌水街道大有恬园社区 。沙河口区星海湾街道:星海公园社区。

大连疫情中高风险名单 高风险地区2个:庄河市新华街道小寺社区和昌盛街道张屯社区。

据@大连发布,根据大连市近来疫情情况,经省疫情防控指挥部同意 ,将西岗区香炉礁街道工人村社区、金普新区站前街道盛滨社区 、金普新区站前街道杨家村、金普新区先进街道桃园社区划定为中风险地区 。甘井子区大连湾街道划定为高风险地区。

大连中风险地区包括:金普新区先进街道民馨社区、光中街道胜利东社区 、站前街道联胜社区、拥政街道古城甲区社区,普兰店区丰荣街道普东社区、铁西街道二台子社区 、太平街道柳家社区,瓦房店市元台镇前元村、仙浴湾镇蓝海湾社区 ,以及庄河市新华街道小寺社区。

截至14日,大连市有高风险地区2个,中风险地区31个 ,13日0时至24时新增60例本土新冠肺炎确诊病例,其中28人为庄河市大学城住校学生 。风险地区调整情况14日,大连市庄河市昌盛街道张屯社区调整为高风险地区 。

相关推荐

  • 共和县疫情风险地区划分/共和县最新新闻

    共和县疫情风险地区划分/共和县最新新闻

    11月2日南宁疾控提醒来返人员持48小时核酸证明入邕〖壹〗、_来邕人员:需通过微信搜索“智慧防疫-健康南宁”小程序进行入邕报备,提前48小时向在邕目的地社区报备,持48小时核酸检测阴性证明入邕,抵邕后1两小时内向目的地社区报备。_区内边境八县来邕人员须实行“三天两检”和居家健康监测3天。〖贰〗、来(返)邕人员:需通过微信搜索“智慧防疫-健康南宁”小程序进行...

  • 天水地区疫情分布/天水疫情区县分布

    天水地区疫情分布/天水疫情区县分布

    3月23日甘肃新增4例本土确诊病例、25例无症状感染者(天水市11例)月23日0—24时,甘肃新增4例本土确诊病例,均在兰州市;新增25例本土无症状感染者,其中兰州市14例、天水市11例。本土确诊病例分布甘肃省新增本土确诊病例4例,全部集中在兰州市。本土无症状感染者分布甘肃省新增本土无症状感染者25例,其中兰州市14例,天水市11例。月25日0—24时,甘...

  • 【南岸区疫情管控地区查询,南岸区疫情管控地区查询表】

    【南岸区疫情管控地区查询,南岸区疫情管控地区查询表】

    10月15日关于划定南岸区疫情风险区域的通告按照《新型冠状病毒肺炎防控方案》相关规定,结合当前南岸区疫情防控工作实际,经专家研判,区新型冠状病毒肺炎疫情防控指挥部研究,并报请市疫情防控指挥部批准,自2022年10月15日12时起,将南岸区部分区域划定为中、低风险区域。重庆市南岸区新型冠状病毒肺炎疫情防控指挥部关于南岸区调整疫情风险区域的通告按照《新型冠状病...

  • 不是疫情的地区/不是疫情的地区能进京吗

    不是疫情的地区/不是疫情的地区能进京吗

    全国没有疫情的地方山东东营是全国范围内鲜为人知的无疫情城市。该城市的独特之处在于,至今未有任何感染或诊断案例。当地人将之称为现实版的世外桃源,因为这里仿佛被疫情遗忘。东营之所以能保持这样的记录,得益于强大的防控力度。无论是居民日常出行,还是外来务工、出差、学生返校等,都受到严格的备案和回访管理。自从疫情爆发以来,中国各省都出现了确诊病例。网络上有资...

  • 义乌疫情发病地区有哪些(义乌疫情发病地区有哪些地方)

    义乌疫情发病地区有哪些(义乌疫情发病地区有哪些地方)

    义乌北下朱有疫情吗有。通过查询相关资料显示:截止于2022年8月28日,义乌市新增34例新冠病毒阳性感染者,义乌的江北下朱符合其中风险地区标准。北下朱村坐落于浙江省金华市义乌市福田街道,距义乌世界商贸城仅2。2公里,周围商业氛围浓厚,具有大型物流市场的地理优势。封了。据相关了解了解到,因该地区属于高中风险地区,义乌的北下朱地区已被封禁,等待当地疫情缓解方可...

  • 川藏是否有疫情风险地区/川藏是否有疫情风险地区呢

    川藏是否有疫情风险地区/川藏是否有疫情风险地区呢

    疫情最严重的三个省是哪里?总之,湖北省、广东省和河南省是疫情最严重的三个省份。面对疫情的挑战,这些省份采取了积极的防控措施,付出了巨大的努力,为抗击疫情做出了重要贡献。同时,我们也应该认识到疫情的严重性和复杂性,继续加强防控工作,共同维护人民群众的生命安全和身体健康。江苏省是近来全国疫情最为严重的省份之一。根据最新的中高风险区域名单,江苏省拥有2个高风险地...

  • 【漳浦疫情高风险地区查询,漳浦疫情防控最新公告】

    【漳浦疫情高风险地区查询,漳浦疫情防控最新公告】

    厦门高崎是低风险地区吗?月已经公布为低风险地区含厦门思明区、湖里区等。高崎属于低风险地区范畴。是。截止至2022年8月18日,厦门疫情管理部门要求规定,厦门已经实现新冠肺炎病例数清零的壮举,该地方为低风险地区。该机场位于中国福建省厦门市湖里区,为4E级民用世界机场,是中国东南沿海重要的区域性航空枢纽,为中国十二大干线机场之一。属于。通过查询相关资料显示:截...

  • 【南昌各地区疫情管控政策,南昌各地区疫情管控政策最新】

    【南昌各地区疫情管控政策,南昌各地区疫情管控政策最新】

    南昌两地最新发布!相关人员请报备涉疫重点地区及近14天有本土疫情县(区)人员:须提前3天向目的地社区(村组)、单位或酒店报备,并携带24小时核酸检测阴性证明,抵区后立即实行7天集中隔离医学观察和7天居家健康监测管控措施。月16日南昌经开区发现1例新冠病毒核酸检测阳性人员,经复核确认后已转运至定点医院隔离观察,相关应急处置工作已全面启动。以下是具体信息及防...

  • 【疫情防控先进地区事迹,疫情防控先进地区事迹简介】

    【疫情防控先进地区事迹,疫情防控先进地区事迹简介】

    疫情防控先进事迹材料(10篇)严守村口,筑牢农村防疫屏障:陈某带领党员在村口设立检查点,实行“扫码+测温+登记”制度,严禁外来人员进入。她挨家挨户宣传防疫政策,劝导村民取消聚集活动20余场。发展产业,减少疫情冲击:为降低村民收入损失,陈某联系企业开展“线上销售”,帮助农户售出滞销农产品10万斤,保障基本生活需求。疫情防控先进事迹材料1周淑阳同学寒假返乡期...

  • 疫情防控重庆地区(重庆疫情防治)

    疫情防控重庆地区(重庆疫情防治)

    2021重庆渝北最新疫情防控措施〖壹〗、021年重庆渝北区最新疫情防控措施主要包括以下内容:非必要不离渝,严格出行管理市民需密切关注疫情动态,非必要不离开重庆。确需外出的,需提前了解目的地疫情风险等级,严格做好个人防护,避免前往高、中风险区及所在城市和重点地区,遵守当地防控规定。〖贰〗、021年10月22日以来返回重庆垫江的人员需根据来源区域落实以下防控措...

返回顶部