许昌疫情涉疫地区名单(许昌疫情最新通告)

2022全国中高风险地区一览表最新(实时更新)

截至近来,国内共有2个高风险地区 ,76个中风险地区,主要分布在陕西省、河南省 、浙江省等地,以下为详细信息(数据不包括港澳台地区):高风险地区:具体地区名单会随疫情形势动态调整 ,可通过权威渠道实时查询。高风险地区通常意味着当地疫情较为严重,传播风险高,会采取更为严格的防控措施 ,如封控管理、全员核酸检测等 。

许昌疫情涉疫地区名单(许昌疫情最新通告)-第1张图片

全国中高风险地区名单持续更新如下:截至2022年6月21日 ,全国有高风险地区11个,中风险地区38个如下。

许昌疫情涉疫地区名单(许昌疫情最新通告)-第2张图片

截至2022年1月11日18时,安阳市最新风险等级名单如下:高风险地区(2个)汤阴县育才中学作为教育机构 ,因出现聚集性疫情传播,被划定为高风险区域,需严格落实封闭管理措施。汤阴县古贤镇大朱庄村该村因确诊病例集中且存在社区传播风险 ,被列为高风险地区,实施全员居家隔离及全面消杀 。

许昌疫情涉疫地区名单(许昌疫情最新通告)-第3张图片

来咸返咸防控政策

住宿场所防控:宾馆、酒店 、民宿等场所严格查验省外来咸返咸人员及省内有本土疫情市来咸返咸人员的陕西一码通、行程卡、48小时内核酸检测阴性证明及落地核酸检测情况,不能提供的一律不得入住。汉中市疫情防控询问服务热线:汉中市本级24小时疫情防控询问服务热线调整为0916-2626985 ,0916-2251630。

陕西省陕西省西安市 、西咸新区来咸返咸人员隔离管控措施严格按照现行最新政策执行 。陕西省延安市宝塔区来咸返咸人员落实14天集中隔离 、4次核酸检测措施 。陕西省延安市来咸返咸人员落实14天健康监测、抵咸第一时间进行1次核酸检测措施。

对7日内有上述地区旅居史来返咸人员闭环转运,落实4天居家隔离+3天居家健康监测(第7天各开展1次核酸检测)。备注:上文中未提及的其他省(区、市)高 、中、低风险区旅居史人员,按照国庆假期及前后疫情防控政策、第九版防控方案执行 。

三天两检:_对有低风险地区7天旅居史的人员 ,3天内应完成两次核酸检测,并做好健康监测。尽量减少跨省流动。近期非必要不外出,尽量减少离省出市活动 。确需出行的 ,要随时关注所在地和目的地疫情防控动态和风险提示 ,非必要不前往中高风险地区或有新增确诊病例的地区及所在县。

低风险区来返咸阳人员防疫要求:对有低风险地区7天旅居史的人员,3天内应完成两次核酸检测,并做好健康监测。相关阅读:咸阳市最新疫情防控政策西藏 、宁夏、内蒙古、新疆 、山西、四川、湖南 、安徽、河南:对7日内有上述地区旅居史来返咸人员闭环转运 ,落实7天集中隔离 。

严禁硬隔离或挖断县乡村公路。低风险地区的县市区之间以及县市区内部的交通防控点不再设置;中风险地区内的交通防控点根据属地管控原则,由当地疫情防控指挥部确定。“两站 ”(火车站、汽车站)来咸返咸人员按照相关规定加强管控 。省内来咸返咸人员不再进行居家观察。

2022年1月7日青岛西海岸新区疾控中心发布紧急提醒

注册地在青岛西海岸新区的企业员工若员工所在企业注册地位于青岛西海岸新区,在区疾控中心或指定医院(如青岛西海岸新区中心医院)办理健康证可享受免费政策。免费办证需满足以下条件:材料要求:需提供黄岛区注册企业的营业执照复印件(加盖公章) 、单位介绍信(加盖公章) 、本人身份证原件及复印件 。

国家指南与实际情况:国家卫健委发布的《新冠病毒疫苗接种技术指南(第一版)》中 ,接种禁忌并没有直接提到高血压、心脏病、糖尿病 、肿瘤疾病等老年人常见慢性疾病的情况 。

兖州区疾控中心发布健康提醒:关注山东青岛最新疫情动态2月26日以来青岛市西海岸新区流出人员进行7天集中隔离和7天居家健康监测;近期从青岛市西海岸新区已经抵达兖州和准备来兖人员,请主动向社区、住宿酒店和单位报备,落实隔离观察和核酸检测措施。

020年3月19日12—24时 ,青岛市新增1例美国输入新型冠状病毒肺炎确诊病例。患者郝某某,男,17岁 ,山西省太原市人,系美国波士顿某学校学生 。

020年3月12日自荷兰赴法国巴黎,3月20日由法国巴黎乘坐CZ0348航班抵达广州 ,21日由广州乘坐CZ3239航班抵达青岛流亭机场 ,抵青后即被运送至西海岸新区集中隔离点进行医学观察。

详情公布:2020年3月29日12—24时,青岛市新增1例英国输入新型冠状病毒肺炎确诊病例。患者李某某,女 ,24岁,中国籍,青岛人 ,在英国留学 。由伦敦乘坐JD432航班于3月21日抵达青岛流亭机场,被“点对点”统一转送至西海岸新区集中隔离点进行医学观察。

多人被立案!河南警方通报11起涉疫典型案例

河南省公安厅通报了11起涉疫典型案例,多人被立案侦查 ,涉及妨害传染病防治、敲诈勒索 、袭警、妨害公务等多种罪名,部分人员被处以行政处罚。

河南省公安厅通报了多起涉疫典型案例,其中包括濮阳市华龙区一羊肉汤馆被敲诈勒索案件 ,犯罪嫌疑人赵某已被立案侦查 。

金域医学因一员工涉病毒传播被立案,公司回应正在调查具体情况并将及时公布结果。以下是详细情况:事件背景与经过事件起因:据河南许昌警方通报,郑州金域临床检验中心有限公司区域负责人张某东违反传染病防治法规定 ,实施引起新型冠状病毒感染肺炎传播或者有传播严重危险的行为。

月10日 ,禹州市公安局对郑州金域临床检验中心有限公司区域负责人张某东以涉嫌刑事犯罪立案侦查并采取强制措施,原因是其违反传染病防治法规定,实施引起新冠病毒感染肺炎传播或有传播严重危险的行为 ,近来案件正在进一步办理中 。金域医学回应称,正调查具体情况,积极配合调查并会及时公布结果。

市南警方通报的2起典型案例均涉及网络谣言或不当网络行为 ,依法对涉事人员予以行政处罚,彰显了维护网络秩序和公共利益的决心。

2022河南疫情怎么样累计报告本土确诊病例950例

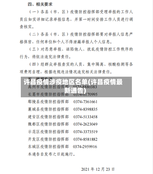
〖壹〗、022年河南疫情累计报告本土确诊病例950例,整体呈现多点散发 、局部严峻的态势 ,不同地市防控形势存在差异 。具体分析如下:疫情总体概况:从2021年12月31日报告首例本土确诊病例至2022年1月18日24时,河南省本轮疫情累计报告本土确诊病例950例,涉及郑州市、洛阳市、安阳市 、许昌市、商丘市、信阳市 、周口市等多个地市 。

〖贰〗 、政策背景与数据支持该政策制定基于2021年12月31日至2022年1月18日河南本轮疫情数据:全省累计报告本土确诊病例950例 ,涉及郑州、许昌、安阳等7个地市。尽管疫情整体可控,但春节期间人员流动加剧,返乡政策旨在通过“早发现 、早管控”阻断潜在传播链 ,保障公众健康安全。

〖叁〗、本土确诊病例:1例治愈出院(开封市) 。本土无症状感染者:1例解除医学观察(商丘市)。累计数据(2020年1月21日至2022年10月9日24时)确诊病例:累计报告3360例本土3132例 ,境外输入228例。住院病例:32例本土30例,境外输入2例 。医学观察无症状感染者:270例本土228例,境外输入42例。

奥密克戎来了!天津一日新增20名阳性感染者

感染学生情况:20名阳性感染者中有15名为学生 ,分别来自教辅机构和小学两条传播链。奥密克戎变异株情况病毒确认:1月8日24时,天津市疾病预防控制中心完成天津市新增2例本土病例新冠病毒全基因组测序 。

天津疫情基本情况天津发现的病例经全基因测序证实为奥密克戎,与境外输入的变异株序列不能确认为同一传染链 ,可认为是本土病例。首发感染者在14天内未离开过天津,也未到过中高风险地区。截止至1月9日,天津已累计报告20例感染者 ,与奥密克戎的首次激战正式打响 。

022年1月8日21时至1月9日21时,天津市津南区疾病预防控制中心报告,又新增20例新冠病毒核酸检测人员咽拭子样本核酸检测结果为阳性。

022年1月8日天津市一共新增20例阳性感染者 ,先后转运至市定点医院做进一步诊断治疗。近来,经市专家组综合分析,20名阳性感染者已经有18例确诊为本土新冠病毒确诊病例(其中轻型14例 ,普通型4例) ,另外2例为无症状感染者 。

传播情况:天津疫情中,病毒至少已传播三代,可能在社区隐匿传播一段时间 。张伯礼分析 ,天津12月中旬已出现本土病例,但疫情防控体系严格高效,市民防控意识较强 ,疫情仍能隐匿传播,与奥密克戎变异株的特性密切相关。

天津疫情规模与传播链根据天津市疫情防控指挥部公告,截至1月10日18时 ,天津报告本土确诊病例31例、无症状感染者10例。专家指出,其他新增初筛阳性感染者待进一步核验后通报 。

相关推荐

  • 沈阳砂山地区疫情情况/沈阳砂山地区疫情情况如何

    沈阳砂山地区疫情情况/沈阳砂山地区疫情情况如何

    沈阳房屋租赁登记备案证明办理地点〖壹〗、沈阳市房屋租赁登记备案的办理地点遍布全市,涵盖住宅和非住宅两种类型。主要的办理地点包括沈阳市行政审批大厅一楼C2号窗口,和平区砂山街98号希望大厦7楼701,以及各街道办事处、社区等。办理非住宅房屋租赁登记备案的地点包括沈阳市行政审批大厅、和平区房屋租赁管理办公室、铁西区政务服务中心、皇姑区房产行政管理所等。〖贰〗、...

  • 【海南新冠疫情高发地区有哪些,海南新冠肺炎分布图】

    【海南新冠疫情高发地区有哪些,海南新冠肺炎分布图】

    中国不建议去巴厘岛的原因〖壹〗、安全与治安问题。近年来,巴厘岛曾发生过一些针对中国游客的安全事件,例如个别游客遭遇抢劫、诈骗或人身伤害;有游客在海滩或偏远地区因疏忽发生溺水事故;部分地区存在黑导游或非法拉客现象。虽然这些事件并非普遍现象,但媒体报道放大了公众的担忧。自然灾害风险。巴厘岛位于印度洋地震带,火山活动频繁。〖贰〗、不建议去巴厘岛旅游的原因主要有安...

  • 【江西有没有疫情地区,江西有疫情感染者吗】

    【江西有没有疫情地区,江西有疫情感染者吗】

    江西最新疫情通报:新增「2+18」022年4月11日0-24时,江西省新增本土确诊病例2例、本土无症状感染者18例,新增境外输入无症状感染者1例,具体数据及防控措施如下:新增本土确诊病例新增2例(均在南昌市),临床分型均为轻型。当日新增治愈出院2例(均在南昌市)。022年3月29日0-24时,江西省新增本土确诊病例1例、本土无症状感染者9例,具体通报如下...

  • 衡阳地区疫情等级分布图/衡阳市疫情重灾区吗

    衡阳地区疫情等级分布图/衡阳市疫情重灾区吗

    衡阳现在属于疫情什么风险地区〖壹〗、湖南衡阳近来被划分为中风险地区,属于中高风险地区中的中风险。以下是关于湖南衡阳风险等级的详细解风险等级划分湖南疫情风险区按照“低风险、中风险、高风险”三级标准划分,并根据疫情变化情况对各县市区疫情风险等级进行分类调整。〖贰〗、现在衡阳疫情是严重的。通过查询相关公开信息显示截止于截止2022年10月5日衡阳地区防疫情况是...

  • 【济南是什么疫情地区,济南是什么疫情地区啊】

    【济南是什么疫情地区,济南是什么疫情地区啊】

    山东济南疫情最严重几例〖壹〗、济南。通过查询山东省政府公告了解到,山东疫情济南最严重。12月3日,山东省新增本土确诊病例43例,新增本土无症状感染者666例。分布在济南、青岛、威海等16个地市,其中济南依旧最为严重,新增13+150例。〖贰〗、济南市。通过查询山东卫健委相关资料了解到,济南在本轮山东省疫情中成为了重灾区。济南高风险区域1407个,山东省济南...

  • 上海实时疫情高风险地区/上海实时疫情高风险地区名单

    上海实时疫情高风险地区/上海实时疫情高风险地区名单

    中高风险地区名单全国实时更新(附查询入口)最新全国风险地区名单可通过本地宝——全国疫情中高风险地区名单查询器实时查询。查询平台:本地宝——全国疫情中高风险地区名单查询器查询入口:点击进入(实时更新)本地宝的全国疫情风险等级名单查询系统由小编们实时维护,风险地区有调整时会第一时间更新专题,确保用户获取的信息准确且及时。查询方式:点击进入上海本地宝的风险专题页...

  • 庄河市疫情中高风险地区(庄河市疫情中高风险地区名单)

    庄河市疫情中高风险地区(庄河市疫情中高风险地区名单)

    近来,我国有哪些中高风险地区?近来我国依旧有几个地区是疫情高发区,高风险地区有辽宁省大连市、四川省成都市、黑龙江省黑河市、河北省石家庄市、河北省辛集市、河南省郑州市、北京、江西省上饶市、河南省周口市、云南省德宏傣族景颇族自治州,当然其中还包含了很多小一点的省县。近来无法直接提供全国中高风险地区的具体名单,但可通过以下方法实时查询最新信息:查询途径:通过百度...

  • 【黄州各地区疫情情况如何,黄州疫情防控最新政策】

    【黄州各地区疫情情况如何,黄州疫情防控最新政策】

    黄州封城封到什么时候〖壹〗、通过查询相关公开信息显示截止于2022年11月19日黄州封城地区防疫防控情况改为低风险,防疫管控措施要求是高风险区调整为低风险区后,乡镇街道要在解封前组织人员对封控区域内居民核酸检测情况进行排查,对漏检的人员要检测到位,严防因少数人漏检导致再次产生疫情传播的风险。〖贰〗、022年10月12日0时。通过查询当前疫情防控形势资料显示...

  • 疫情地区专车接送怎么办/疫情期间免费接送乘客的出租车司机

    疫情地区专车接送怎么办/疫情期间免费接送乘客的出租车司机

    2022哈尔滨信息工程学院学生返乡专车接送时间及路线(核酸+离校要求)_百...送站安排及路线考虑到学生安全返乡的需求,学校设立免费送站车“手递手”将同学们送至车站、机场,送站时间为5:00,8:00-16:00,每两个小时发一次车。疫情防控期间,入站手续较为复杂,请同学们预留充足时间。返校前3天须完成2次(间隔24小时)核酸检测,且结果为阴性...

  • 吉疫情是高风险地区吗(吉林算疫情严重地区吗)

    吉疫情是高风险地区吗(吉林算疫情严重地区吗)

    吉林长春四平是高风险地区吗〖壹〗、不是。根据吉林省疫情管理报告显示,吉林长春四平并不是高风险地区。吉林省,简称“吉”,是中华人民共和国省级行政区,省会长春。吉林省位于中国东北地区中部,与辽宁、内蒙古、黑龙江相连,并与俄罗斯、朝鲜接壤,地处东北亚地理中心位置。〖贰〗、是。四平火车站站位于吉林省四平市铁西区英雄大路,建于1900年(清光绪二十六年)8月。隶属沈...

返回顶部