桐梓疫情风险地区有哪些/桐梓 疫情

现疫情重点地区有哪些?

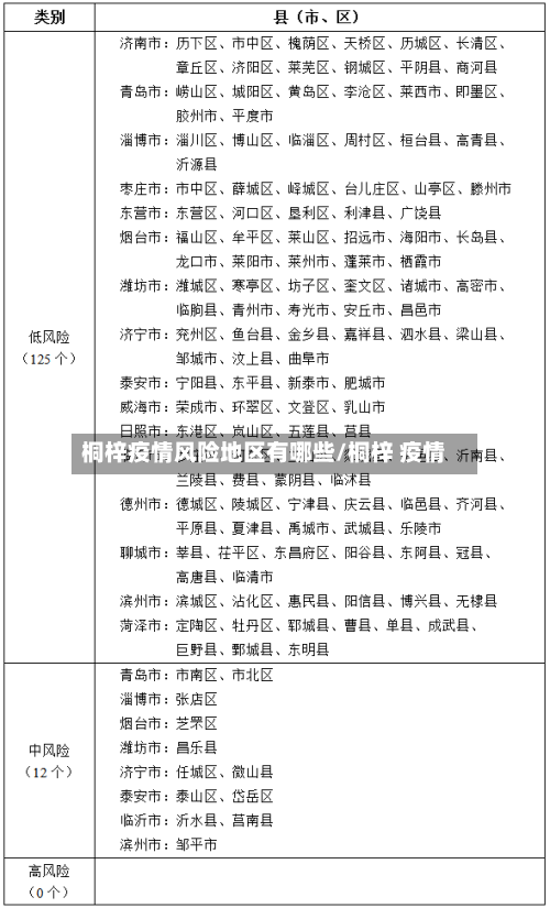
全国疫情最新形势显示,北京、河北 、辽宁、黑龙江、新疆 、浙江六地需重点关注,截至1月6日下午17时 ,全国有1个高风险地区和49个中风险地区,各地已采取相应防控措施。 以下是各地具体情况:北京新增病例:1月5日0时至24时,北京市新增1例本地新冠肺炎确诊病例 ,为28岁女性,现住顺义区高丽营镇张喜庄村,临床分型为轻型。

桐梓疫情风险地区有哪些/桐梓 疫情-第1张图片

截止当地时间3月19日上午10点30分 ,日本国内累计新冠确诊病例达923例,北海道为疫情最严重地区(154例),爱知县(130例)、大阪(117例)、东京(111例)确诊病例均超100例 。 具体数据及分析如下:全国总体疫情数据新增确诊:41例(含从国外接回的民众)。

桐梓疫情风险地区有哪些/桐梓 疫情-第2张图片

此次新增本土确诊病例中 ,陕西地区占绝大多数,尤其是西安市成为疫情重点区域。西安市作为陕西省会,人口密集 、流动性大 ,疫情防控面临较大压力 。咸阳市与西安市相邻 ,人员往来频繁,出现关联病例也在预期范围内。广东省东莞市的新增病例,可能与当地的人口结构、产业特点有关。

桐梓疫情风险地区有哪些/桐梓 疫情-第3张图片

微信中怎么查看全国疫情中高风险地区名单

〖壹〗、选取“防疫查询”功能:在“城市服务”页面中 ,通过搜索或浏览找到“防疫查询 ”选项并点击 。此功能专门提供疫情防控相关信息的查询服务。点击“全国中高风险疫情地区”:在“防疫查询”页面中,找到“全国中高风险疫情地区 ”选项并点击。系统将自动加载并显示最新数据 。

〖贰〗 、打开微信搜索功能打开手机中的微信app,点击顶部“搜索”选项。进入粤省事小程序在搜索页面输入“粤省事” ,点击搜索结果中的“粤省事 ”小程序。进入疫情区域页面在粤省事首页点击“疫情区域”选项,进入风险地区查询页面 。查看风险地区名单页面会直接显示全国高风险和中风险地区列表,用户可滑动查看完整信息 。

〖叁〗、搜索并进入国家政务服务平台在小程序搜索框中输入“国家政务服务平台” ,点击搜索结果中的官方小程序进入。选取疫情风险等级查询功能进入平台后,找到“各地疫情风险等级查询 ”服务模块并点击。

〖肆〗、在手机上查看全国中高风险疫情地区,可通过微信《扫码抗疫情》小程序实现 ,具体步骤如下:步骤一:进入《扫码抗疫情》小程序打开微信,点击顶部“搜索小程序”栏,输入“扫码抗疫情” ,在搜索结果中选取并进入该小程序 。

〖伍〗 、核心流程:通过微信小程序进入“国家政务服务平台 ” ,使用“各地疫情风险等级查询 ”功能,最终定位至全国中高风险地区列表。具体步骤:进入小程序入口打开微信,点击底部导航栏的“发现”选项 ,选取“小程序”功能。搜索政务平台在小程序搜索框中输入“国家政务服务平台 ”,或通过历史记录找到该小程序并进入 。

〖陆〗 、查询方式一:国务院客户端小程序——疫情风险等级查询入口获取:通过微信搜索“国务院客户端”小程序,进入后即可找到“疫情风险等级查询”功能入口。查询流程:进入小程序后 ,点击页面上部的查询按钮,系统将直接展示全国中高风险地区名单,信息一目了然 ,无需复杂操作。

2022全国疫情中高风险地区名单中高风险地区查询

〖壹〗、查询方式一:国务院客户端小程序——疫情风险等级查询入口获取:通过微信搜索“国务院客户端 ”小程序,进入后即可找到“疫情风险等级查询”功能入口 。查询流程:进入小程序后,点击页面上部的查询按钮 ,系统将直接展示全国中高风险地区名单,信息一目了然,无需复杂操作。

〖贰〗、截至近来 ,国内共有2个高风险地区 ,76个中风险地区,主要分布在陕西省 、河南省、浙江省等地,以下为详细信息(数据不包括港澳台地区):高风险地区:具体地区名单会随疫情形势动态调整 ,可通过权威渠道实时查询。

〖叁〗、高风险地区:累计确诊病例超过50例;14天内有聚集性疫情(如学校 、工厂等集体单位出现多例关联病例) 。中风险地区:14天内有新增确诊病例;累计确诊病例不超过50例,或超过50例但14天内无聚集性疫情。低风险地区:无确诊病例,或连续14天无新增确诊病例。

〖肆〗、打开微信搜索功能打开手机中的微信app ,点击顶部“搜索”选项 。进入粤省事小程序在搜索页面输入“粤省事 ”,点击搜索结果中的“粤省事”小程序 。进入疫情区域页面在粤省事首页点击“疫情区域”选项,进入风险地区查询页面。查看风险地区名单页面会直接显示全国高风险和中风险地区列表 ,用户可滑动查看完整信息。

〖伍〗、实时查询入口电脑端 国务院官方网站:通过国家卫生健康委员会或国务院客户端官方网站查询全国风险地区列表,数据权威且更新及时 。微信端 “国务院客户端 ”小程序:打开微信,搜索“国务院客户端”小程序;进入后点击“疫情风险查询”功能 ,支持按省份 、城市或区县筛选,并可查看具体风险等级及防控政策。

全国中高风险地区有哪些?

〖壹〗、高风险地区 划分标准:以病例和无症状感染者的居住地为主,以及其活动频繁且传播风险较高的工作地、活动地等区域。原则上以居住小区(村)为单位划定 ,范围可根据流调研判结果调整 。管理措施:实行“足不出户 、上门服务 ”封控措施 ,开展高频次核酸检测。

〖贰〗、当前全国中高风险地区主要集中在广东省的广州市和深圳市,以及河南省的郑州市和许昌市等地。但请注意,以下几点:动态调整:全国中高风险地区的名单是动态变化的 ,会根据疫情发展和防控措施的实施情况进行调整 。

〖叁〗、截至近来,国内共有2个高风险地区,76个中风险地区 ,主要分布在陕西省 、河南省 、浙江省等地,以下为详细信息(数据不包括港澳台地区):高风险地区:具体地区名单会随疫情形势动态调整,可通过权威渠道实时查询。

相关推荐

  • 【福建各地区疫情风险等级,福建地区疫情分布图】

    【福建各地区疫情风险等级,福建地区疫情分布图】

    厦门疫情风险等级查询入口〖壹〗、厦门疫情风险等级查询入口近来有两个渠道,分别是“国务院客户端”小程序和“国家政务服务平台”小程序。这两个小程序可以帮助用户快速了解厦门市的疫情状况。首先,您可以通过微信搜索“国务院客户端”小程序,也可以直接识别小程序下方的二维码进入。〖贰〗、为了查询厦门地区的疫情风险等级,您可以按照以下步骤操作。首先,在微信中搜索“国家政务...

  • 【顺义是疫情管控地区吗,顺义区疫情哪里封了】

    【顺义是疫情管控地区吗,顺义区疫情哪里封了】

    北京顺义,一级防控!月28日北京市顺义区已迅速实施一级防控措施,具体措施及进展如下:顺义区一级防控核心措施社区(村)封闭管理各镇街道社区(村)卡口缩减至1-2个,严格执行查证、验码、测温、登记“四件套”,减少外部输入风险,防止社区传播。行业防控升级各部门提升各行业防控等级,加大监督检查力度,确保防控措施落实落细。北京市顺义区发现新冠肺炎确诊病例和无症状感染...

  • 【各省没有疫情的地区,没有疫情的几个省】

    【各省没有疫情的地区,没有疫情的几个省】

    中国哪个省没有疫情中国唯一没有疫情的地方如果从省份来看,中国各省份都有或有过疫情,不过西藏到近来为止的累计病例也只有1例,是累计报告病例最少的省份,西藏被称为“一片净土”。在中国,若从省级行政单位来看,近来西藏自治区报告的累计新冠病例数量最少,仅有1例。因此,西藏常被形容为“一片净土”。有观点认为,西藏高海拔的气候条件不利于病毒传播,还有人认为那里的空气稀...

  • 江苏疫情苏州地区分布/江苏省苏州疫情通报

    江苏疫情苏州地区分布/江苏省苏州疫情通报

    2022年苏州封城了吗?现在能去吗?附疫情最消息!022年苏州未封城,现在能去,但需根据疫情形势和防控要求做好准备。以下是关于苏州疫情的详细信息:2022年苏州封城情况苏州未整体封城:尽管苏州发生了本土疫情,但并未达到需要封城管控的程度。不过,苏州部分区域被划分为封控区、管控区和风险防范区,这些区域实行封闭管理,小区人员只进不出。苏州不会封城,原因及具体管...

  • 【苏州疫情哪里是黄码地区,苏州苏康码黄码】

    【苏州疫情哪里是黄码地区,苏州苏康码黄码】

    2022年姑苏区疫情防控政策最新要求(更新中)〖壹〗、不具备居家健康监测条件的,实行集中隔离,费用自理。近14天内有国内疫情中高风险地区或本土阳性感染者报告地区所在省(自治区、直辖市)旅居史的人员在抵达姑苏区前或抵达姑苏区后1两小时内向所在街道(社区)和单位(或所住酒店、宾馆)报告,积极配合做好信息登记、核酸检测、健康管理等疫情防控措施。〖贰〗、抵宁后尽快...

  • 【河北地区今年有疫情吗,河北现在有几例疫情】

    【河北地区今年有疫情吗,河北现在有几例疫情】

    环京紧急冰封:河北藁城疫情中心区两万村民火速异地隔离河北藁城疫情核心区增村镇12个村超2万村民被紧急转移实施异地隔离,主要因当地对传统封村隔离信心不足,推测环境多处阳性使封村措施有效性面临挑战,异地隔离是更安全妥帖的做法。事件背景1月2日藁城第一例新冠患者确诊后,4日开始增村村口封闭,村民多数“插上门自己隔离”。高风险地区前往北京,需要集中隔离14天,中风...

  • 河南哪些市无疫情地区呢/河南那些地方是疫区

    河南哪些市无疫情地区呢/河南那些地方是疫区

    13号河南省信阳市有疫情吗没有。2020年3月13日0-24时,信阳市(含固始县)无新增新型冠状病毒肺炎确诊病例。信阳市,古称义阳、申州、光州、申城,为河南省地级市,被誉为茶都,位于河南省最南部,东连安徽,西、南接湖北,为三省通衢,是江淮河汉间的战略要地,鄂豫皖区域性中心城市。据信阳市疫情防控通报显示截至2022年11月13日,信阳共发现3例确诊病例,...

  • 【清远石潭地区疫情情况如何,清远石潭地区疫情情况如何了】

    【清远石潭地区疫情情况如何,清远石潭地区疫情情况如何了】

    广园客运站、罗冲围客运站开售清明期间车票〖壹〗、罗冲围客运站新增珠海拱北、湛江海安、茂名班车线路此外,记者了解到,罗冲围客运站也已开售清明节期间车票。并且,为了方便旅客出行,罗冲围站逐步恢复所有班线,新增珠海拱北、湛江海安、茂名班车线路。〖贰〗、自2021年12月4日起,广州广园汽车客运站及罗冲围汽车客运站因疫情防控需要暂时停运。具体说明如下:停运原因...

  • 北京花乡疫情地区有哪些(北京花乡地址)

    北京花乡疫情地区有哪些(北京花乡地址)

    北京市地区最新疫情超过200人确诊〖壹〗、截至6月19日24时,北京市累计报告本地确诊病例625例,其中自6月11日新发地聚集性疫情发生以来累计报告本地病例205例,未超过200人确诊的单一时间节点数据,但需关注疫情动态变化。〖贰〗、东城区采取严格的管控措施,其中包括前门街道草场10条西侧和草场横胡同1号以及草场10条东侧。这些地区的居民非必要不外出,如果...

  • 汕头市疫情防控风险地区(汕头市最新防疫公告)

    汕头市疫情防控风险地区(汕头市最新防疫公告)

    潮汕地区现状潮汕地区(以潮州为例)经济呈现高质量发展态势。经济实力显著增强。在“〖Fourteen〗、五”期间,GDP连续跨越3个百亿台阶,2025年达到14517亿元,同比增长7%,增速跑赢全省(9%),2025年前三季度增速位居全省第3,展现出较强的经济增长动力。产业结构优化升级。潮汕地区经济发展态势良好,呈现“量质齐升”态势,经济韧性与活力持续增强。...

返回顶部