新都疫情检测地区在哪里(新都区新型冠状病毒)

成都新都区疫情风险等级

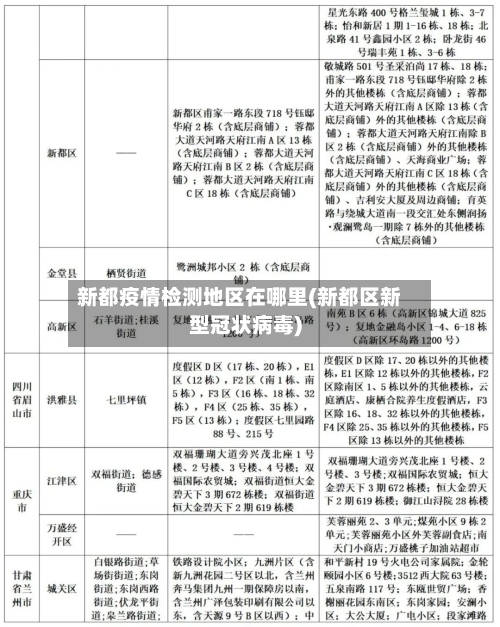
〖壹〗、自2022年11月25日起,将新都区新都街道泰兴社区6组24号 、36号、38号、39号(泰兴社区6组) ,新都区桂湖街道新东小区4栋(聚英路360号),新都区新都街道新城花园小区12栋(香城大道马超西路段1号)的风险等级由高风险调整为低风险。成都市新都区除高风险区以外的其他区域为低风险区。特此通告 。

新都疫情检测地区在哪里(新都区新型冠状病毒)-第1张图片

〖贰〗 、根据新都区疫情防控工作需要,自2022年10月25日21时起 ,新都区桂湖街道紫瑞二区所有楼栋及商铺的风险等级被调整为高风险。 除高风险区域外,新都区其他区域被划分为低风险区。 此通告发布单位为成都市新都区新型冠状病毒肺炎疫情防控指挥部,发布日期为2022年10月26日 。

新都疫情检测地区在哪里(新都区新型冠状病毒)-第2张图片

〖叁〗、将新都区桂湖街道紫瑞二区所有楼栋含商铺的风险等级调整为高风险。成都市新都区除高风险区域以外的其他区域为低风险区。特此通告 。

新都疫情检测地区在哪里(新都区新型冠状病毒)-第3张图片

〖肆〗、新都区现在属于低风险地区。新都区疫情防控最新政策:取消来(返)川人员报备要求 ,来(返)川人员不再实施“入川即检”;对来自境外国家(地区)的人员实施“5天集中隔离+3天居家隔离”。

〖伍〗 、解除风险区域管控后,龙泉驿区继续做好常态化疫情防控工作 。新都区 自2022年8月4日起,成都市新都区石板滩街道清水塘社区10组59号(原十里村10组)及其周边地区风险等级由中等风险调整为低风险。

新都区现在能请客吗

不可以。新都区 ,隶属于四川省成都市,是成都市中心城区 。通过查询新都区疫情防控信息;该区虽是低风险地区暂不能聚集、请客,按照规定实行3天两检政策 ,做好疫情防护措施 。

看你选取什么价位 ,在老城区还是新城区,有很多地方啊,一般的:鸡毛店 ,石油大学大门对面那条街,人均不到50。稍贵点的:醉竹苑,也在这条街。

如果您想要休闲游览 ,可以去成都市新都区的桂湖公园,无论是老桂湖还是新桂湖,都是不错的选取 。这里尤其受老年游客的喜爱。 对于年轻人来说 ,可以去摩尔楼的电玩城,那里有丰富的娱乐设施。楼上的电影院虽然有些简陋,但也是一个不错的休闲去处 。

新都区龙桥镇有疾情不

〖壹〗、没有。根据新都区龙桥镇防疫工作要求 ,截止2022年09月27日,新都暂无高中低风险地区,全域都是常态化防控区域。所以新都区龙桥镇没有疾情 。虽然没有疫情 ,但是不能松懈 ,出行必须持48小时内的核酸检测阴性证明(纸质版 、电子版均可)并查验健康码和行程码,两码均为“绿码 ”,体温测温正常即可通行。

〖贰〗、截止现在2021年11月11日为止 ,新都区只有三河街道有病例,三合嘉苑小区是中风险区。其他乡镇都是低风险 。

〖叁〗、根据最新行政区划调整查询结果,原龙桥镇山水村已整合至新繁街道锦源村村民委员会管理范畴。该区域当前地图标注为四川省成都市新都区新繁街道锦源村 ,原村委驻地及配套服务设施基本保留。

〖肆〗 、通过查询相关资料显示:根据《成都市城市轨道交通线网规划(2021版)》,新都区龙桥镇片区规划有轨道交通S11支线,S11支线是串联新都区 、龙桥镇、新繁镇、彭州市主城区的市域铁路线 ,建成运营后可满足该片区市民出行需求 。而且都龙桥镇离市区不远,出行方便,房价比市区低的多 ,所以2022新都龙桥镇很好 。

〖伍〗 、中药材、农副产品加工及仓储物流:该项目已被成都市列入重点农业产业化项目。该项目投资5亿多元,占地500亩,项目建成将带动10000人就业 ,实现土地流转3000亩以上 ,为新都区带来工商税收2000万元以上;2006年被市农委列为成都市重大农业产业化项目。

〖陆〗、您好,五环路还走新都区龙桥镇路线的,暂时还没有改变 ,具体这样的,希望能帮到您 。

相关推荐

  • 乐山是无疫情地区吗(乐山是否出现新型冠状)

    乐山是无疫情地区吗(乐山是否出现新型冠状)

    乐山现在可以去吗〖壹〗、现在去乐山大佛一般可以到大佛的脚下,但具体需视情况而定。游览线路恢复情况:乐山大佛风景名胜区管理委员会已发布消息,下佛脚观佛游览线路于2024年6月20日起恢复开放。这意味着在正常情况下,游客可以下至佛脚平台游览,近距离感受大佛的雄伟与壮观。〖贰〗、综上所述,乐山大佛这几天是可以去游玩的,但游客需关注景区的开放时间和游览安全等信息,...

  • 黄冈地区最新疫情分布(黄冈地区疫情最新消息)

    黄冈地区最新疫情分布(黄冈地区疫情最新消息)

    湖北黄冈新增确病例数连续五天总体下降〖壹〗、湖北黄冈新增确诊病例数自2月7日至11日连续五天总体呈下降趋势,从144例逐步降至66例。〖贰〗、截止2月5日24时,湖北省疫情情况如下:新增确诊与累计确诊新增确诊病例2987例,但存在数据矛盾,另一处显示累计确诊19665例(或为前期累计数据,当日新增后累计应为29665例)。5日当日确诊数量环比下降。各城市累...

  • 【疫情地区风险度查询,疫情地区风险等级查询】

    【疫情地区风险度查询,疫情地区风险等级查询】

    如何使用微信小程序查询全国疫情风险等级?打开微信并进入小程序页面打开微信应用,点击底部导航栏的“发现”选项,在弹出页面中选取“小程序”进入。搜索“国务院客户端”小程序在小程序页面右上角点击“放大镜”图标进入搜索功能,在搜索框中输入“国务院客户端”,从搜索结果中选取并点击该小程序。打开微信搜索功能启动微信应用,点击顶部导航栏的“搜索”图标(放大镜形状)。输入...

  • 湛江有疫情高风险地区么/湛江是否高风险

    湛江有疫情高风险地区么/湛江是否高风险

    湛江疫情分布在哪个市区〖壹〗、湛江疫情分布在廉江市区。通过查询相关公开信息显示截止于12月5日,湛江地区防疫要求。7天内有本土病例报告的地级市旅居史人员,来穗后实施三天三检,引导在第7天各开展一次核酸检测,并做好健康监测。高风险区所在城市来穗人员实施三天三检,期间居家健康监测,引导在第7天各开展一次核酸检测,并做好健康监测。〖贰〗、广东基孔肯雅热疫情主要分...

  • 昆明疫情最新地区分布图(昆明疫情最新地区分布图查询)

    昆明疫情最新地区分布图(昆明疫情最新地区分布图查询)

    云南公布129个县(市、区)疫情风险等级!昆明主城四区等被列为高风险云南省根据疫情风险等级评估结果,将129个县(市、区)划分为高风险(15个)、较高风险(17个)、中风险(41个)、较低风险(27个)、低风险(29个)五类地区,其中昆明主城四区中的官渡区、五华区、西山区、盘龙区被列为高风险地区。截至2019年5月,昆明市土地面积21473平方公里,下辖7...

  • 疫情地区怎么才可以出去/疫情地区怎么才可以出去旅游

    疫情地区怎么才可以出去/疫情地区怎么才可以出去旅游

    疫情低风险地区可以自由出入吗?〖壹〗、低风险地区可以自由出行。低风险区域人员离开所在的地区或城市,应持48小时核酸检测阴性证明。提醒低风险区人员进行跨区域流动时,到达目的地后应及时向所居住社区或酒店主动进行报备,按要求完成三天两检,参与配合做好疫情防控,保护自己和他人的健康。〖贰〗、正常的防控区域可以自由出入吗?可以,常态化防控区是指无疫情的县(市、区、旗...

  • 【广南疫情风险地区最新,广南最新疫情消息】

    【广南疫情风险地区最新,广南最新疫情消息】

    从广州南站坐高铁回广南县?〖壹〗、近来,铁路方面没有此项要求。有些车站要求旅客须持48小时内的核酸检测阴性报告,并戴好口罩方可进站乘车。〖贰〗、D3850次高铁从广州南到广南县经过肇庆东等13个站点,详细情况见下图时刻表。〖叁〗、D3826动车从广州南站始发,终到昆明南站,全程耗时约8小时10分钟。途经站点依次为:广州南、佛山西、肇庆东、南江口、藤县、平南...

  • 广州疫情封控地区地图/广州疫情封控地区地图最新

    广州疫情封控地区地图/广州疫情封控地区地图最新

    4月广州南沙区封控区、管控区、防范区(持续更新)月广州南沙区封控区、管控区、防范区具体范围可通过“广州本地宝”公众号查询获取,该平台提供实时更新的名单及地图查询服务。月广州南沙区重点场所因疫情防控需要动态更新,近来已知信息如下:4月3日新增涉疫重点场所2022年4月3日,南沙区在重点人员例行核酸检测筛查中发现1名核酸检测结果异常者,其活动轨迹涉及的涉疫重点...

  • 疫情地区发货受影响/疫情期间发货

    疫情地区发货受影响/疫情期间发货

    淘宝更新疫区发货要求;小红书新生品牌扶持计划丨向外看〖壹〗、针对受疫情影响结束地区的订单,须在通知的截止时间前发货并交由物流公司揽件。小红书“新生品牌扶持计划”目的:助力中小企业新生品牌找到全新的商业增长点,发掘增长机会,实现品牌力和产品力的共同成长。推出时间:今年6月。扶持维度:流量扶持:为报名品牌提供流量支持,助力品牌获得更多曝光。〖贰〗、综合建议资源...

  • 吉州区疫情封控地区查询(吉州区防疫政策)

    吉州区疫情封控地区查询(吉州区防疫政策)

    吉州区防控中心能不能开出通行证明〖壹〗、不可以。通过查询官方网站显示,疫情封控期间的通行证由村镇政府或当地疫情防控小组统一开具并下发。疾控中心只负责数据及处理疫情,不能开通行证。〖贰〗、能。吉安县,隶属江西省吉安市,地处江西省中部、吉泰盆地中心、赣江流域中游,东与吉安市吉州区、青原区、吉水县为邻,南连泰和县。通过查询疫情防控中心了解到,该县属于低风险地区,...

返回顶部