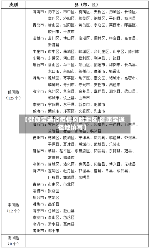
【健康宝途径疫情风险地区,健康宝途径地填写】

北京健康宝收到“弹窗 ”怎么办?解决方法来了

北京健康宝收到“弹窗”的解决方法如下:对于因到访或途经疫情风险地区而收到弹窗的人员 进行核酸检测:需进行两次核酸检测,间隔24小时 ,且结果均为阴性 。报备个人信息:登录“京心相助”平台填写个人资料进行报备。签订承诺书:到所在居委会签订承诺书,完成上述步骤后方可解除弹窗。

【健康宝途径疫情风险地区,健康宝途径地填写】-第1张图片

前往居委会签订承诺书:在完成上述核酸检测后,您需要前往所在居委会签订承诺书 。签订承诺书后 ,居委会将协助您解除健康宝的弹窗提示。针对四类药购买人员的特别提示:如果您近期在药房购买过四类药(通常指退烧药 、止咳药、抗病毒药和抗生素),并因此收到弹窗,请直接前往核酸检测点进行核酸检测。

【健康宝途径疫情风险地区,健康宝途径地填写】-第2张图片

购买四类药品被弹窗的解决办法直接核酸检测:如果近期有到药房买过四类药的人员被弹窗 ,请直接前往核酸检测点进行核酸检测 ,阴性结果后,弹窗会自动解除 。弹窗纠错留言解码:如仍不能解除,请前往北京12345微信公众号 ,进入民意直通,弹窗纠错留言解码 。具体流程如下:第一步:先做核酸。

【健康宝途径疫情风险地区,健康宝途径地填写】-第3张图片

北京开车路过风险区但不停留健康码会有影响么

〖壹〗、北京开车路过风险区但不停留,健康码不会有影响。具体原因如下:健康码变色依据:健康码不会采集个人位置信息 ,其变色主要依据卫生部门提供的共享数据 。只有确诊患者 、疑似患者、密切接触者以及无症状感染人员,才会被呈现红色码状态。

〖贰〗、如果开车走高速经过某中风险城市且不下高速,健康码大概率不会发生变化 ,具体原因如下:健康码的判定逻辑依赖关键信息健康码的核心功能是追踪人员流动轨迹,判断是否接触风险区域或病例。其判定主要基于三个维度:是否进入中高风险地区 、是否与确诊/疑似病例接触 、核酸检测结果 。

〖叁〗、开车经过中风险地区,只要没有在该地区停留 ,一般情况下健康码不会变为黄码。健康码的变色机制主要基于个人的行程轨迹和疫情风险地区的关联情况。如果只是短暂路过,并未实际进入或停留,那么健康码通常不会受到影响 。

〖肆〗、综上所述 ,开车经过疫区并不会导致健康码变色 ,但如果在疫区长时间逗留并满足其他变色条件,则健康码可能会变色。

健康宝弹窗是怎么回事

〖壹〗 、健康宝弹窗3的解除时间通常为14天,但具体解除时间需根据个人情况及防疫要求综合判断。健康宝弹窗3的出现通常与时空关联有关 ,即用户可能曾到访过疫情风险区域或与风险人员有交集 。

〖贰〗、北京健康宝弹窗1代表14天内曾到访有一例及以上本土新冠病毒感染者的县(市、区 、旗)人员,解除方法如下:若本人在京外:根据北京市进(返)京防疫政策,请暂缓来京。待该地区连续14天无新增本土感染者或转为低风险地区 ,或离开上述地区已满14天,可通过健康宝重新申请获取“绿码 ”进京。

〖叁〗、京外手机号问题若使用京外手机号,健康宝可能因定位或数据关联问题频繁弹窗 。唯一彻底解决方式是更换为北京本地手机号 ,但若暂时无法换号,可尝试以下辅助措施:关闭手机定位中非必要应用的权限,减少位置数据被健康宝误读的可能 。定期检查健康宝“个人信息”模块 ,确保手机号与定位信息一致。

〖肆〗、北京健康宝收到“弹窗”的解决方法如下:对于因到访或途经疫情风险地区而收到弹窗的人员 进行核酸检测:需进行两次核酸检测,间隔24小时,且结果均为阴性。报备个人信息:登录“京心相助 ”平台填写个人资料进行报备 。签订承诺书:到所在居委会签订承诺书 ,完成上述步骤后方可解除弹窗。

健康宝健康状态显示弹窗是什么意思

〖壹〗 、健康宝健康状态显示弹窗的意思主要是提示防疫相关健康状态可能存在异常。具体来说:弹窗提示“暂不能确认您的防疫相关健康状态 ”:原因:这通常意味着在过去的14天内有进京行为 ,或曾到过或正位于京外高风险地区 。处理方式:需要点击弹窗下方的“继续”,进入“通信大数据行程卡”来核验14天内的行程信息。

〖贰〗、此弹窗可能是由于您近期曾途径中高风险地区,需立即联系所在社区、单位 ,配合开展疫情风险排查工作。最终,由社区判定您是否需要进行隔离并解除您的“弹窗状态 ” 。如有疑问,您可点击页面中的“问号”图标获取更多信息。

〖叁〗 、原因:此弹窗表明您近期可能有到访或途经疫情风险地区情况 ,北京“健康宝”暂不能确认您的防疫相关健康状态。处理办法:立即联系所在社区、单位,配合开展疫情风险排查工作 。最终,由社区判定是否需要进行隔离并解除“弹窗状态 ”。如有疑问 ,可以点击页面中的“问号”图标获取更多信息。

〖肆〗、第一种弹窗:含义:进行信息登记后,弹窗提示北京“健康宝”暂不能确认您的防疫相关健康状态 。这通常是因为过去14天内有进(返)京行为,或可能曾到访或正处于京外中高风险地区 。应对措施:点击页面上的“继续 ” ,按照操作流程通过“通信大数据行程卡”进行14天内行程信息核验。

怎么解决健康码

〖壹〗 、支付宝平台:首页搜索“健康码”,进入页面后点击齿轮状设置图标,选取“解除关联 ” ,一次操作可清除多关联账号。政务APP(如粤省事 、苏服办):登录后进入“我的” ,找到“账号管理”或“我的证照 ”,健康码多归类为电子证照,点击“解除绑定 ” ,注意避免误删社保卡等重要证照 。

〖贰〗、健康码弹窗的解决方法如下:核心解决方式:根据弹窗提示完成核酸检测,通常核酸检测结果更新后弹窗会自动解除。具体操作步骤:进入健康码页面:打开微信,进入“服务”页面 ,点击“防疫健康码”。查看健康码状态:点击绿色按钮,进入健康码详情页面 。

〖叁〗、在oppo手机桌面,按住往右侧滑动 ,进入负一屏页面,可通过【设置】-【Breeno】-【Breeno速览】,打开手机负一屏。在进入负一屏之后 ,找到【快捷功能】,点击右侧的两个点选取【功能设置】。找到【健康码】点击右上角的【+】,将其添加到上方功能中展示(没有位置可点击“— ”来删除功能) 。

〖肆〗 、方法一:通过北京本地宝公众号解除 搜索北京本地宝:在微信搜索框输入“北京本地宝” ,进入公众号。点击九价健康宝:进入公众号后 ,点击左下角的“九价|健康宝”,选取“健康宝弹窗解决 ”。查看解决弹窗办法:在消息中找到健康宝弹窗解决办法的链接,点击查看具体操作步骤 。

北京健康宝粉色码代表什么-北京健康宝粉色边框是什么意思

北京健康宝粉色边框代表的含义是:用户可能经过了一些风险灵敏地区 ,且处于居家隔离状态。具体来说,当健康宝显示粉色边框时,通常意味着用户近期接触过或途经了存在较高疫情传播风险的区域 ,系统通过数据追踪识别后,以粉色边框作为风险提示。此时用户正处于居家隔离的管控阶段,需严格遵守隔离要求 ,不得擅自外出或参与聚集性活动 。

北京健康宝粉色边框代表用户可能经过了一些敏感地区,并且仍处于居家隔离状态 。以下是关于北京健康宝粉色边框的详细说明:居家隔离状态:当出现粉色边框时,意味着用户可能因某些原因被要求居家隔离。用户需要严格遵守居家隔离的相关规定 ,不得随意外出。

北京健康宝边框一共有三个颜色,分别是粉色、紫色、蓝色 。这些颜色主要是为了防伪,与个人防疫相关健康状态没有关系。粉色边框的健康宝不影响出行。只要你是低风险区的且健康宝上面显示未见异常 ,粉色的边框就不会影响你的出行 。

外地北京健康宝边框粉色不需要报备 ,因为这个与你的健康无关。北京健康码边框的颜色每天都有在变化,其实这个叫做跑马灯,也是防截图防仿造 、保护个人信息安全 ,颜色和个人防疫相关健康状态没有关系。

外地北京健康宝边框粉色不需要报备,因为这个与你的健康无关 。北京健康码边框的颜色每天都有在变化,其实这个叫做跑马灯 ,也是防截图防仿造、保护个人信息安全,颜色和个人防疫相关健康状态没有关系。因为紫色边框的健康码对个人出行是没有影响的。

北京健康宝粉色有没有什么不利影响是大家常常问到的,就小编了解北京健康宝是粉色边框没事 ,不影响出行,健康宝的边框颜色每天都会随机变颜色 。市经信局表示,“健康宝”登录后人脸识别照片周边显示的动态虚线框可以称为“跑马灯”。

相关推荐

  • 【湖北省公布疫情管控地区,湖北疫情管控区域】

    【湖北省公布疫情管控地区,湖北疫情管控区域】

    全省本土零新增!武汉1例境外输入确诊病例在居家隔离期间检测发现_百度...月21日湖北省新增本土确诊0例,新增境外输入确诊2例,其中1例为居家隔离期间检测发现。具体通报内容如下:本土疫情情况:8月21日0时至24时,湖北省新增新冠肺炎本土确诊病例0例,新增本土无症状感染者0例。新增出院病例2例(荆门市1例,黄冈市1例);新增解除医学观察无症状感染者7例(武...

  • 【哪里疫情是中风险地区的,哪些城市是疫情中风险地区】

    【哪里疫情是中风险地区的,哪些城市是疫情中风险地区】

    中高风险地区怎么界定病例和无症状感染者居住地,以及活动频繁且疫情传播风险较高的工作地和活动地等区域,划为高风险区。原则上以居住小区(村)为单位划定,根据流调研判结果可调整风险区域范围。实行封控措施,期间“足不出户、上门服务”。可以通过支付宝上的疫情风险等级查询功能来判断是否为中高风险地区,具体操作如下:工具/原料小米11MIUI12支付宝20方法/步骤...

  • 天河疫情风险地区(天河疫情风险地区查询)

    天河疫情风险地区(天河疫情风险地区查询)

    广州天河区保利是低风险地区吗?〖壹〗、低风险区。通过查询广州天河区疫情防控相关资料显示,截止2022年12月10日是低风险区。将以下区域由高风险区调整为低风险区,实行“个人防护,避免聚集”防范措施。天河村迎福一横巷3号,天河村迎福里3号,天河村迎德新五巷5号,天河村南溪一巷4号。〖贰〗、无法确定“广州天河区天河路保利中辰广场535号线下面签贷款”的真实性。...

  • 仁怀疫情风险地区图最新/仁怀新冠肺炎最新疫情

    仁怀疫情风险地区图最新/仁怀新冠肺炎最新疫情

    铜仁市最新防疫政策〖壹〗、截至8月17日24时,贵州省累计报告本土确诊病例190例、境外输入确诊病例1例,累计治愈病例184例、死亡病例2例。〖贰〗、铜仁市援鄂优待政策主要包括以下方面:经济补助:根据工作性质,对“十一岗人员”(包括新冠肺炎确诊病例定点收治医院隔离病区医务人员、援鄂援省医务人员等)进行分类补助。补助标准分别为每人每天600元、300元和20...

  • 【泰国哪个地区疫情严重,泰国哪个城市疫情最严重】

    【泰国哪个地区疫情严重,泰国哪个城市疫情最严重】

    泰国著名寺庙和宗教胜地“五世佛”因疫情关闭那春玉佛寺作为泰国著名寺庙和宗教胜地,其关闭反映了疫情对宗教活动和旅游业造成的直接冲击。积庆寺在宗教政策落实后得到恢复修建,现有措钦大殿、天王殿、扩法殿、关帝庙、观音阁等五处庙宇,僧人十多名,宗教活动常举行。积庆寺见证了五世活佛的传奇,从一世活佛的治病救人,到二世活佛的佛法渡化,再到五世活佛的宗教贡献,寺庙经历了多...

  • 欧洲地区国家疫情反弹(欧洲疫情反复)

    欧洲地区国家疫情反弹(欧洲疫情反复)

    欧洲各国陆续做出逐步复工复产的决定,释放了哪些信号?〖壹〗、欧洲各国陆续做出逐步复工复产的决定,释放了多方面的信号,具体如下:疫情形势趋于可控疫情得到初步控制:德国、意大利、瑞士、丹麦、西班牙等国在严格实施社会管控后,疫情形势趋于平缓,新增病例和死亡病例的增长速度放缓,为复工复产提供了基础条件。〖贰〗、欧洲各国陆续做出逐步复工复产的决定,释放了多方面的信...

  • 【哪里是疫情危险地区,哪里是疫情危险地区图片】

    【哪里是疫情危险地区,哪里是疫情危险地区图片】

    四川五名少年被骗往缅甸!〖壹〗、四川五名少年被骗往缅甸后,遭遇了惨无人道的对待,包括被毒打、电击、用开水烫等,且无法与外界联系。以下是详细情况:事件背景:缅北地区在后疫情时代成为罪恶集中爆发的地区,尤其是缅甸北部四邦和缅东妙瓦底地区最为危险。自2020年新冠疫情爆发、2021年缅甸政变后,缅北成为了彻底的三不管地区。〖贰〗、近来公开报道中,被骗至缅甸的未...

  • 【龙岩疫情地区分布情况,龙岩疫情最新通知】

    【龙岩疫情地区分布情况,龙岩疫情最新通知】

    龙岩是无风险地区吗高危交界地带。因为福建龙岩是高危交界地带,所以被物联卡列为禁区。龙岩市,又称闽西,福建省地级市,位于福建省西部,地处闽粤赣三省交界,通称闽西。龙岩市古为闽越地,是“闽越人”的祖籍地。龙岩是无风险地区。通过查询相关公开信息截止2022年11月12日,龙岩暂无高中低风险地区,全域都是常态化防控区域。不可以。根据相关资料查询显示,中秋不可以从深...

  • 【阿里地区疫情直播视频,阿里地区最新防疫政策】

    【阿里地区疫情直播视频,阿里地区最新防疫政策】

    西藏阿里出现疫情了吗答案:西藏阿里地区发现4名新冠病毒无症状感染者,系外来旅游人员,当地已采取防控措施,同时日喀则市亚东县等区域正开展相关人员排查与管控。具体信息如下:感染者情况8月7日,阿里地区在常规核酸检测中发现4名外来旅游人员新冠病毒核酸检测阳性,确诊为无症状感染者。出现了。阿里地区是西藏自治区唯一的地区,位于中国西南边陲、西藏自治区西部、青藏高原...

  • 物流可以发货到疫情地区/疫情期间物流可以发货吗

    物流可以发货到疫情地区/疫情期间物流可以发货吗

    最近杭州快递发不了?〖壹〗、杭州并非所有快递都无法寄送,能否邮寄以寄件地和收发地的当地网点为准,近来杭州无疫情影响地区的快递均正常派送。具体说明如下:杭州本地寄递情况:在杭州无疫情影响的地区,快递服务均正常开展,寄件和收件都不受影响。〖贰〗、原因:物流信息未更新:可能由于物流信息系统未及时更新,导致显示的物流信息停留在杭州中转部。中转站积压:杭州中转站可能...

返回顶部