旅游攻略
-
亚太地区最新疫情消息/亚太地区最新疫情消息数据
非典期间,民航是怎么熬过来的?〖壹〗、非典期间,民航业通过分阶段应对、削减运力、保障货运、等待市场自然复苏等方式熬过了艰难时期。具体如下:初现期(3月):影响初显,行业保持稳定2月非典疫情处于爆发初期,对民航业影响较小。〖贰〗、个人应对...
亚太地区最新疫情消息2026/03/01 -
【疫情广东高风险地区,广东省疫情高风险区】
广东哪些地方是疫情中高风险地区?中山市南区良都1个社区8月3日评定为高风险区域,提示该社区近期蚊媒密度较高或存在病例聚集。社区管理方需强化环境整治,定期开展灭蚊行动,居民应配合减少户外暴露时间,尤其是清晨和傍晚蚊虫活跃期。东莞市东城街道樟...
疫情广东高风险地区2026/03/01 -
【疫情地区多久恢复快递,疫情区的快递什么时候能发】
疫情管控快递延长多久?义乌因疫情将静默管理期限从3天延长至7天,导致快递发货受阻。具体分析如下:管理期限调整背景义乌市自8月11日零时起全域实施静默管理,原计划通过短期封控控制疫情传播。但截至8月14日,全市疫情形势仍严峻复杂,故决定延长...
疫情地区多久恢复快递2026/03/01 -
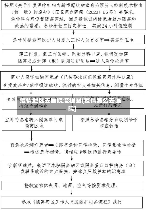
疫情地区去医院流程图(疫情怎么去医院)
隔离点三区两通道设置要求,隔离点三区两通道流程图三区不同区域之间应有严格分界,需采取物理隔断方式进行隔离,并设置明显标识。两通道应包括工作人员通道和集中隔离人员通道。两通道不能交叉,尽量分布在场所两端,并设置明显标识。隔离点设置通道有以下...
疫情地区去医院流程图2026/03/01 -
【锦江疫情风险地区,锦江区风险等级】
成都高新香榭世界小区疫情病例具体情况〖壹〗、月7日18时—11月8日18时,成都市新增报告7例新冠肺炎本土确诊病例,其中1例位于高新区香榭世界小区三期,具体信息如下:病例基本情况:性别年龄职业:男,28岁,职员。居住地址:常住高新区香榭世...
锦江疫情风险地区2026/03/01 -
南京疫情地区图(南京疫情地区图最新)
南京疫情封控区有哪些?〖壹〗、封控区范围:南秀村12号小区、北京西路7号院内(北京西路5-1号楼、北京西路7-3号南北楼)。管控要求:实行“区域封闭、足不出户、服务上门”。〖贰〗、南京疫情封控区具体如下:区域武夷水岸家园南区。安和...
南京疫情地区图2026/03/01 -
南山区疫情地区划分最新(南山区疫情风险等级)
深圳南山街道龙海家园等地划分封控区、管控区和防范区深圳南山街道龙海家园等地封控区、管控区和防范区的划分情况如下:封控区:龙海家园第1栋被划定为封控区。执行“区域封闭、足不出户、服务上门”的政策。管控区:桂湾三路–十一号路–创新九街–怡海大...
南山区疫情地区划分最新2026/03/01 -
疫情最新消息三明地区(三明疫情实时动态)
福建三明是否高风险区三明市不是高风险地区,由于三明市的管控工作做的比较好,加之外来人员不是特别多,三明长期都不是高风险地区。不是。通过查询福建三明地区疫情防控部门要求显示:截止2022年9月19日,该地区没有出现新增病例,属于低风险地区,...
疫情最新消息三明地区2026/03/01 -
襄阳疫情新增地区有哪些(襄阳的最新疫情)
2022年8月23日襄阳市新增11例阳性感染者的通报022年8月23日襄阳市新增11例阳性感染者的通报2022年8月23日0-24时,襄阳市新增新冠肺炎确诊病例2例,无症状感染者9例。近来,11人已转往武汉市金银潭医院隔离医学观察。有关情...
襄阳疫情新增地区有哪些2026/03/01 -
距离菏泽最近的疫情地区(距离菏泽最近的疫情地区是哪里)
山东菏泽鄄城属于高风险还是低风险低风险。根据菏泽市疫情防控中心发布的信息可知,截止到2022年11月25日,山东省菏泽市鄄城暂无中高风险地区,全域都是常态化防控区域,所以是低风险地区。从天津北辰区到山东省菏泽市鄄城是不需要隔离的,该区近来...
距离菏泽最近的疫情地区2026/03/01